
手头正好闲置着一个公牛电压转换器,外观小巧,造型也蛮精致的。今天就把它拆开来,看看内部究竟是如何实现电压自动转换的。
一、外观及基本信息

拆开的第一步,得先找到螺丝孔。它底部的四个胶垫下面,就是专用的螺丝孔。公牛特色的螺丝果然名不虚传,需要专门的螺丝刀才能打开。
从底部贴纸可以看到产品的关键信息:
- 最大功率:60W
- 输入电压范围:200-250Vac / 100-125Vac
- 输出电压范围:100-125Vac / 200-250Vac
根据官方说明书,这款转换器可以根据输入电压自动转换输出电压。也就是说,它既能将220V自动转为110V,也能将110V自动转为220V,无需手动切换,设计上还是挺方便的。
二、拆解内部结构


拧开螺丝,打开外壳,内部结构一目了然。主要由两部分构成:一个变压器和一块PCB板。PCB板上有两个接线端子,正是通过它们,把输入线、输出线、变压器和PCB板本身连接成了一个整体。
内部的电气连接关系,可以参考下面的简图:

PCB板是直接卡扣在塑料底座上的。拔掉端子插之后,就能轻松地把PCB板取出来一探究竟。
PCB正面:
可以看到宏发(Hongfa)的继电器,型号是JRC-27F/005-S,还有三端稳压管7805、电解电容等元件。


PCB反面:
这一面主要是整流桥、MCU微控制器等元件。仔细观察会发现,PCB上高压线之间都设计了明显的开槽,这是为了保证足够的爬电距离,确保使用安全,考虑得很周到。

三、电路原理深度分析
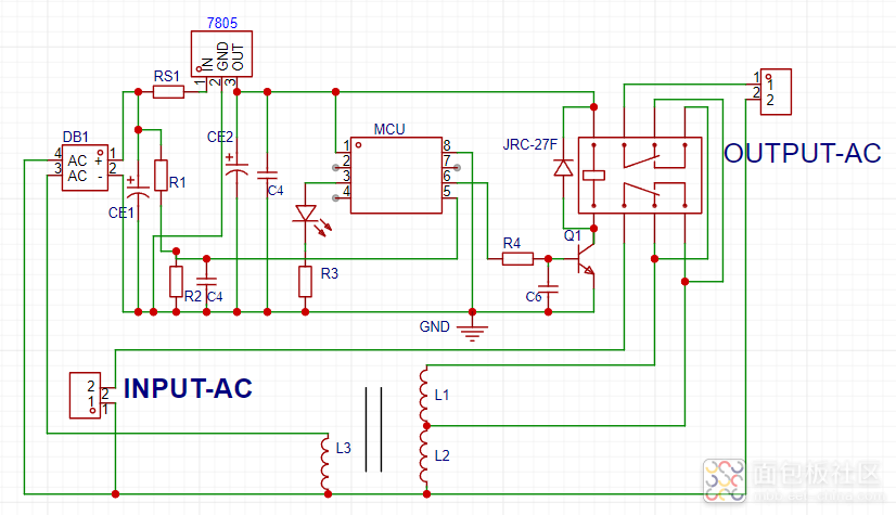
通过实物拆解和测量,我们可以还原出它的电路原理图:

下面我们来分析一下它的工作原理:
1. 电源供给部分
变压器通电后,电流流过L1或L2线圈,都会在L3线圈上感应出一个电压。这个感应电压经过整流桥和电解电容的整流滤波后,再通过电阻和三端稳压器7805的降压稳压,最终得到稳定的5V直流电压,为MCU和继电器供电。
2. 电压采样与判断
输入交流电压的大小,会直接影响耦合线圈L3上的电压。电路通过由R1, R2, C4组成的分压采样网络,让MCU可以读取R2电阻上的电压。MCU正是根据这个采样值,来判断输入电压究竟是110V范围还是220V范围。判断完成后,MCU通过控制三极管Q1(型号8050)的开关,进而控制继电器的通断。
3. 220V转110V(降压)工作模式
当MCU通过采样,判定输入电压属于高压220V范围时,它会保持低电平输出,继电器不动作。
此时的输入输出电流回路如下图所示:

如原理图中红色箭头所示(注:交流电流方向实际是交变的,这里取单向示意以便理解),输入电流经继电器的4脚流向6脚,然后依次流过线圈L1和L2,最后回到输入端形成回路。
由于L1和L2的匝数相同,因此在L2上会感应出(L1+L2)总电压的一半,也就是输入电压的一半。这个降低了电压的电流,如图中蓝色箭头所示,经继电器的5脚流向3脚输出。
至此,就完成了输入220V到输出110V的降压过程。
4. 110V转220V(升压)工作模式
当MCU判定输入电压属于低压110V范围时,它会输出高电平,使三极管Q1导通,继电器得电吸合。
此时的输入输出电流回路如下图所示:

如原理图中红色箭头所示,输入电流经继电器的4脚流向8脚,然后流过线圈L2回到输入端形成回路。
由于自耦变压器的作用,在串联的L1和L2线圈上会产生约2倍于L1线圈的电压,即约为2倍的输入电压。升压后的电流,如图中粉红色箭头所示,经继电器的7脚流向3脚输出。
这样,就实现了输入110V到输出220V的升压过程。
四、总结与思考
刚拆开时,看到变压器有“一进四出”的接线方式,确实让人有点懵。因为这些线圈之间都是通路,不像普通电阻电容那样可以用万用表简单判断。后来是通过测量各个抽头之间的电感量,才逐步理清了线圈之间的绕制关系和连接方式。一旦变压器的接线逻辑搞明白了,整个电路原理也就清晰了。
这款转换器的核心设计思路非常明确:利用MCU对输入电压进行实时采样和判断,然后通过控制继电器的开关状态,来切换自耦变压器初级线圈的接入方式,从而改变整个变压器的匝数比。正是通过这种对匝数比的智能控制,实现了在不同输入电压条件下的自动升降压转换。
不得不说,这个设计将简单的模拟电路与基础的MCU逻辑控制结合得相当巧妙,用不复杂的方案可靠地解决了一个常见的实用问题。如果你对硬件设计和电源转换技术感兴趣,这种经典的实现思路非常值得研究和参考。