
有些生活痛点虽小,但解决之后体验提升却很大。比如晚上想在抽屉里翻找物品,要么得起身去开房间主灯,要么就得举着手机照明,既麻烦又影响他人。
今天要拆解的,正是为解决这一场景而生的产品——Yeelight(易来)迷你抽屉灯。

这款产品主打“即贴即用”,内置电池与感应开关,宣称能实现“开抽屉即亮”的自动照明。

那么,它是如何精准判断抽屉的开合状态?其内部的电路设计又隐藏着哪些巧思?我们将通过一次完整的拆解来寻找答案。

一、外观与功能初探
Yeelight这款抽屉灯采用极简设计,纯白色的长条形机身,正面印有YEELIGHT的logo。机身一侧是大面积的导光板,确保出光柔和均匀。

侧面配备了主流的Type-C充电接口,这一点非常友好,用户无需再为一个小配件保留专用的Micro-USB线缆。
机身正面有一个圆形实体按键,用于循环切换三种工作模式:
- 常亮模式:作为临时手电筒使用。
- 关闭模式:完全断电,适合长期不使用的情况。
- Auto自动模式:核心功能模式,依靠传感器实现自动感应开关。
在设备的顶部,可以观察到两个类似LED的小灯珠,这实际上是一对红外对管,也就是整台设备的“感知之眼”。
工作原理猜想:
这类抽屉灯普遍采用主动式红外反射探测原理。
- 当抽屉关闭时,抽屉内壁(挡板)距离传感器很近,红外发射管发出的光线被强烈反射回来,接收管接收到强信号,MCU据此判断为“关闭”状态,继而控制照明灯熄灭。
- 当抽屉打开时,传感器前方变得空旷,发出的红外光大部分发散出去而未被反射(或反射极弱),接收管信号微弱,MCU判断为“打开”状态,随即点亮主照明灯。
这与常见的红外接近开关工作原理一致,是一种成熟可靠的电路设计方案。
二、内部结构拆解
理论分析完毕,接下来进入实践环节——拆开看看。

从背壳标签可知,产品名称为“Yeelight红外感应抽屉灯A6”,型号为YLCTD001。
外壳采用卡扣封装,需要用撬棒沿缝隙小心撬开。

打开后,内部结构一目了然:一块PCB主板、一块锂电池,以及镶嵌在背壳上的一块银色磁铁(用于吸附安装)。

将PCB主板和锂电池从外壳中完全取出。

整个结构非常简洁,没有使用一颗螺丝,这降低了外壳的模具成本和整机的组装成本。
来看电路板正面特写:

电池通过导线直接焊接在主板上。这是一块软包锂电池,标称容量350mAh,电压3.7V。对于这种每次点亮时间短、使用频率不高的设备而言,配合低功耗设计,350mAh的容量足以保证很长时间的续航。
再看电路板背面:

背面上整齐排列的9个黄色大颗粒是LED灯珠。电路板采用了白色阻焊油墨,这在照明类产品中很常见,目的是提高反光率,减少光线被PCB基板吸收,从而提升出光效率。
三、电路原理解析
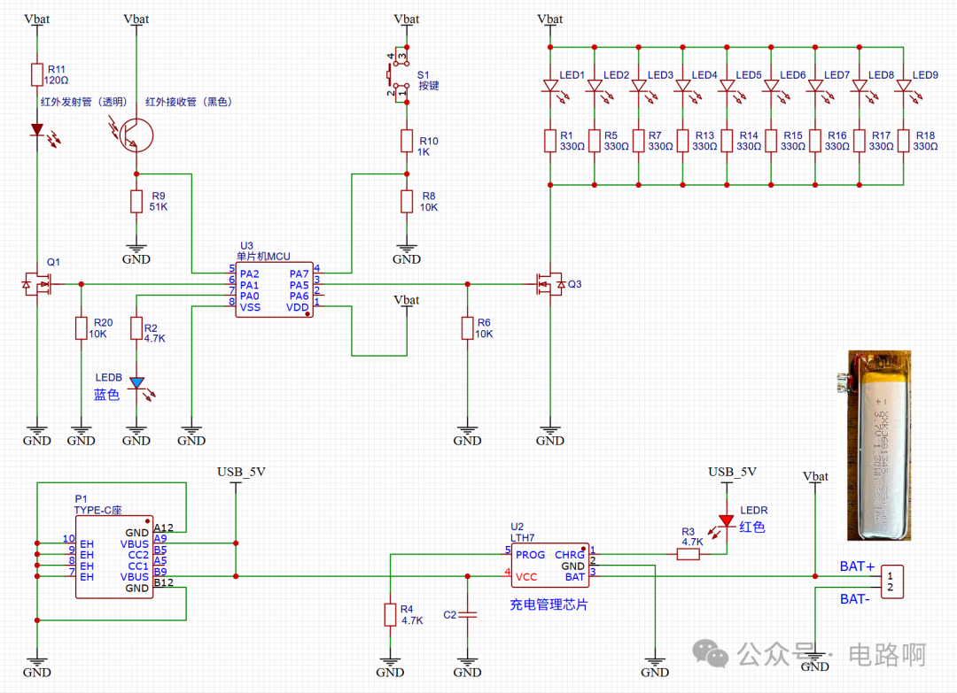
接下来,我们根据实物复原其电路原理图。这需要仔细测量PCB上各元器件的连接关系,手工绘制草图,最终用软件绘制成清晰的原理图。

下面我们从电源输入开始,逐一解析各个功能模块。
1. 充电管理电路

Type-C接口输入的5V电源(原理图中的USB_5V)为充电管理芯片U2供电。

仔细观察Type-C接口背面附近那颗SOT-23-5封装的小芯片U2,其丝印为“LTH7”。

这是一颗非常经典的线性锂电池充电管理芯片(通常对应或兼容LTC4054)。它支持恒流/恒压充电,外围电路极其简洁。
此类芯片的充电电流大小可通过编程设定,秘密就在于其第5脚(PROG引脚)外接的设定电阻。

图中这颗电阻是R4,阻值为4.7kΩ。根据LTH7的数据手册公式,锂电池的充电电流约为:
I_{CHG} = 1V / 4.7kΩ * 1000 ≈ 212mA
为什么设定为212mA?这是工程师权衡后的结果:
- 温控考虑:LTH7是线性充电芯片,输入输出电压差会转化为热量。如果按1C(350mA)充电,这颗小芯片在密闭外壳内会严重发热。
- 速度考虑:如果电流太小(如100mA),充电时间将长达3-4小时,用户体验不佳。
212mA(约0.6C)则是一个理想的平衡点:芯片仅微热,充电时间约2小时即可充满。这种基于热设计和用户体验的精细化取舍,正是产品电路设计的魅力。
红色的充电指示灯LEDR由充电管理芯片直接驱动:

充电时,芯片内部将CHRG引脚拉低,红灯亮起;充满后,CHRG引脚变为高阻态,红灯熄灭。

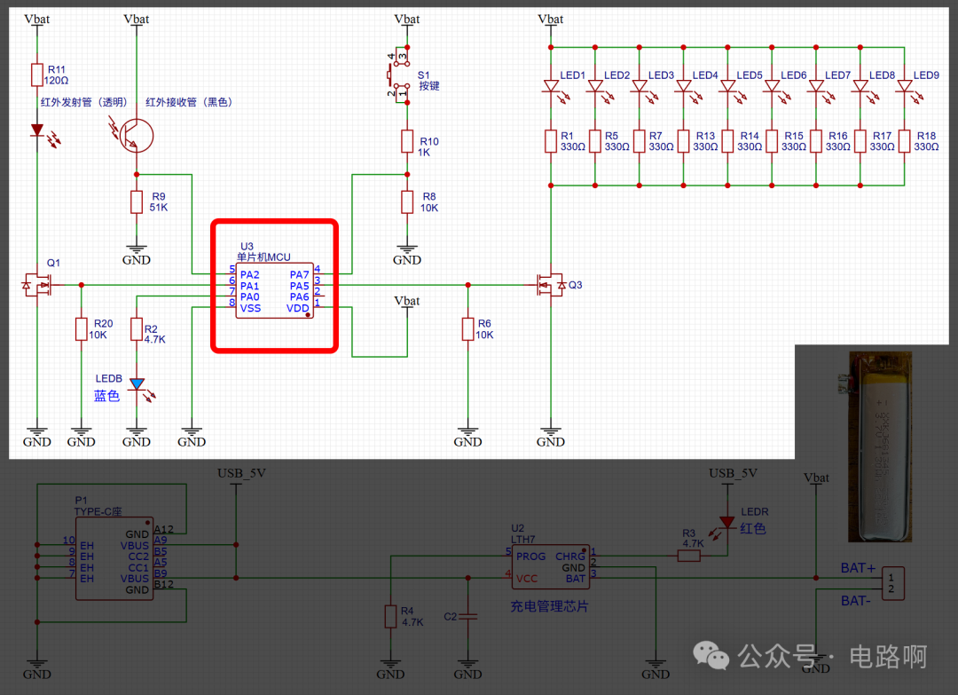
2. 核心控制单元(MCU)

板载的这颗8引脚芯片是整灯的控制大脑——单片机(MCU)。

由于丝印被打磨,无法确认具体型号。出于成本考虑,此类产品常选用国产通用型OTP(一次性可编程)芯片,例如应广、晟矽微等品牌的方案。
MCU承担着三项核心任务:
- 检测按键:识别用户的模式切换指令(常亮/关闭/自动Auto)。
- 驱动红外传感:控制红外发射管发出信号,并读取接收管的状态(下文详述)。
- LED调光控制:输出PWM波或高低电平来驱动9颗LED灯珠(下文详述)。
当切换至“自动Auto模式”时,MCU的某个IO口(如图中标注的7脚)会输出高电平,点亮一颗蓝色LED作为模式指示。

低功耗设计的核心策略:
为实现超长待机,在Auto模式下,MCU绝不会让红外发射管持续工作(其工作电流可达10-20mA,是耗电大户)。MCU会采用间歇脉冲检测的方式:
- 每隔数百毫秒(例如300ms)从睡眠中唤醒一次。
- 发射一个持续时间极短(如几十微秒)的红外脉冲。
- 瞬间检测接收管是否有信号:
- 有强反射信号 -> 判断抽屉关闭 -> MCU继续进入睡眠。
- 无反射或信号极弱 -> 判断抽屉打开 -> MCU完全唤醒,并点亮主照明灯。
正是这颗8脚小芯片这种“精打细算”的工作策略,保障了产品的长续航能力。
3. 传感器模块:红外对管电路

这就是位于设备顶部的红外对管。
- 透明头:红外发射管(IRTX)。
- 黑色头:红外接收管(IRRX),黑色封装用于过滤环境可见光干扰,只允许红外光通过。
两个管子中间通常有物理隔断,防止发射管的光线直接泄漏到接收管造成误判。
这部分电路是实现“开抽屉即亮”功能的核心。它采用主动式红外反射探测,让我们结合原理图解析其工作流程。

第一步:红外发射(TX)
MCU的一个IO口(如图中第6脚)负责控制红外发射。它并非直接驱动红外管,而是驱动一颗NMOS管(Q1)。
当该IO输出高电平时,Q1导通,电流流经红外发射管。电流大小由串联的限流电阻R11(120Ω)决定。
假设电池电压Vbat为3.7V,红外管压降约1.2V,则发射电流约为:
I = (3.7V - 1.2V) / 120Ω ≈ 20.8mA
这个电流对电池而言不小,因此MCU仅以极短脉冲驱动它。采用MOS管驱动是为了能快速响应脉冲并提供足够的瞬时驱动能力。Q1栅极的10kΩ下拉电阻(R20)用于防止MCU上电瞬间引脚状态不确定导致的误触发。
第二步:红外接收(RX)
黑色的是红外接收管(光敏三极管),其特性是:收到红外光照时导通,无光照时截止。
电路采用经典的分压式检测电路。接收管的发射极通过一颗大阻值电阻R9(51kΩ)接地。MCU的另一个IO口(如图中第5脚)连接在接收管和R9之间,用于读取电压信号。
工作逻辑:
- 抽屉关闭:挡板距离近 -> 反射光强 -> 接收管导通电流大 -> 电流在51kΩ电阻上产生较高的压降 -> MCU检测到高电平。
- 抽屉打开:前方空旷 -> 无反射光 -> 接收管截止 -> 51kΩ电阻上无电流 -> 电压被拉低 -> MCU检测到低电平。
这里51kΩ的大阻值(R9)是关键设计,它提供了极高的检测灵敏度。即使只有极其微弱的反射光,产生的微小光电流经过51kΩ也能形成足以被MCU识别的电压变化。

4. LED照明驱动电路

照明部分采用了9颗LED(LED1-LED9)并联的架构。

电路设计上有两个值得称道的细节:
第一,独立限流,亮度均一。
原理图显示,每一颗LED灯珠都串联了一颗330Ω的贴片限流电阻。
为何不共用一颗大电阻?这是为了保证亮度均匀。由于LED制造工艺的微小差异,每颗灯珠的正向压降(Vf)会有细微差别。如果并联共用一颗限流电阻,Vf较低的灯珠会“抢夺”更多电流,导致亮度不均,甚至可能过流损坏。
为每颗LED配备独立的限流电阻,确保了9颗灯珠亮度高度一致。此外,这种设计还带来了容错性:即使其中一颗灯珠损坏,其他灯珠仍能正常工作。
330Ω的阻值相对较大,再次印证了这款产品的定位是柔和补光与超长续航,而非高亮照明。
第二,NMOS管低侧驱动。
控制这9路灯珠通断的,是一颗N沟道MOS管Q3。
- 连接方式:所有LED的正极共同接电池正极(Vbat),而所有LED的负极汇聚后连接到Q3的漏极(Drain)。
- 控制逻辑:MCU的一个IO口(如图中第3脚)连接Q3的栅极(Gate)。
- MCU输出高电平 -> Q3导通 -> LED电流回路形成 -> 灯亮。
- MCU输出低电平 -> Q3截止 -> LED回路断开 -> 灯灭。
- 防误触设计:Q3栅极并联了一颗10kΩ的下拉电阻(R6)。其作用是当MCU处于上电复位或引脚状态不确定时,将Q3栅极强制拉低,防止LED出现不受控制的闪烁。
四、总结与思考

通过对Yeelight迷你抽屉灯的完整拆解,我们可以清晰地总结其设计思路:
- 方案成熟可靠:Type-C接口 + LTH7充电管理 + MCU控制 + 红外反射感应,构成了一套经过市场验证、成本控制优秀的成熟方案。
- 细节处理到位:采用Type-C接口顺应潮流;PCB使用白色油墨提升光效;红外对管进行物理隔离防止串扰;按键、MOS管栅极均加入下拉电阻增强稳定性。
- 实用导向明确:350mAh电池容量看似不大,但通过与MCU的低功耗脉冲检测算法紧密配合,完美契合了抽屉“短时、低频”使用的场景需求。
- 模块化与成本平衡:结构上采用无螺丝卡扣设计,电路上选用高集成度芯片,在保证功能的前提下,有效控制了物料和组装成本。
这类智能小家电的技术门槛或许不高,但其成功关键在于对特定使用场景的深刻洞察,以及将技术方案转化为稳定、易用产品的能力。
对于电子爱好者或开发者而言,如果你想动手DIY一个类似功能的抽屉灯,其核心电路原理并不复杂。使用一块Arduino或ESP32开发板,搭配一个TCRT5000之类的红外反射传感器模块,就能实现相同的自动感应照明功能。在云栈社区的技术论坛中,你也能找到许多关于单片机应用和传感器开发的讨论与项目分享。