近期,半导体行业的关键供应商,全球模拟芯片巨头德州仪器(Texas Instruments, TI)发布通知,宣布其第二次全面涨价计划将于2026年4月1日正式生效。
涨价幅度与范围:波及所有客户与核心产品线
本次TI的调价力度不容小觑,整体涨幅范围在15%至85%之间。此次价格调整将覆盖所有客户,并且涉及数字隔离器、电源管理IC等在内的核心产品线。
这并非TI近期的首次调价。在此之前,TI已经针对工业控制、汽车电子等特定应用领域进行了价格调整,涨幅普遍在10%到30%。连续的价格动作反映出市场环境对这家芯片巨头产生的持续压力。
行业连锁反应:国内外厂商的跟进与观望
TI的调价并非孤立事件,这股涨价潮已在行业内蔓延开来。模拟芯片领域的另一家重要厂商ADI(亚德诺半导体)已于2026年2月1日启动全系列产品涨价,平均涨幅约15%,其中军规级产品的涨幅更是高达30%。
国内芯片厂商也在行动。自2025年底起,包括圣邦股份、纳芯微在内的多家国内模拟芯片公司,已经通过多种方式进行了 “暗涨” ,实际涨幅约在5%至20%之间。目前,恩智浦(NXP)、安森美(Onsemi)等国际大厂也有跟进涨价的趋势,而众多国内厂商则处于密切观察和调研市场反应的阶段。
多重因素驱动:成本、需求与产能的失衡
此番半导体行业,特别是模拟芯片领域的普遍提价,背后是多重因素的共同作用:
- 成本端持续上行:8英寸晶圆代工、封装测试以及关键原材料(如硅片、特种气体)的成本压力居高不下。
- 新兴需求激增:AI服务器、新能源汽车等领域的快速发展,对电源管理、信号链等模拟芯片产生了海量且持续增长的需求。
- 供给侧面临挑战:8英寸成熟制程晶圆产能增长有限,甚至部分产线收缩,叠加行业整体库存处于低位,导致了显著的供需失衡。
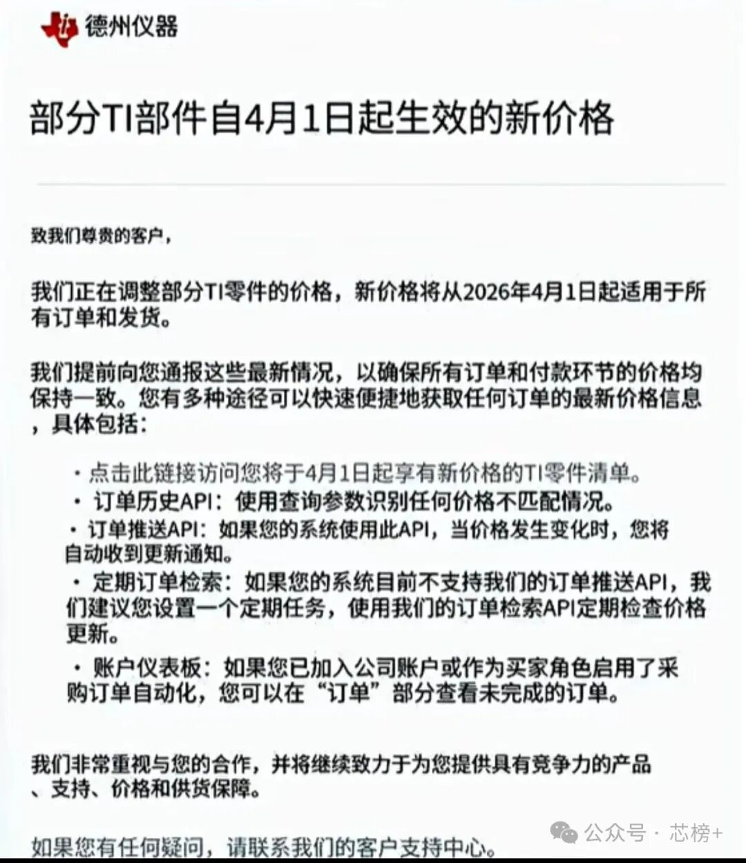
TI官方通知核心内容与应对途径
根据TI发布的官方通知(网传版本),其核心要点如下:
自2026年4月1日起,新的价格将适用于所有新订单及发货。为确保交易顺畅,TI为客户提供了多种途径来获取最新的价格信息:
- 访问涨价零件清单:通过指定链接查看将从4月1日起执行新价格的TI零件详细列表。
- 利用API接口:
- 使用订单历史API并配合查询参数,可以识别订单中可能存在的价格不匹配情况。
- 如果系统集成了订单推送API,当价格发生变更时,客户将能自动接收到更新通知。
- 设置定期订单检索:对于尚未支持订单推送API的系统,TI建议设置一个定期任务,使用其订单检索API来主动、定期地检查价格更新。
- 查看账户仪表板:对于已加入公司账户或启用了采购订单自动化功能的买家,可以在账户的“订单”板块中直接查看未完成订单的详情。
对于任何疑问,客户可直接联系TI的客户支持中心。

网传的德州仪器涨价通知函件
对行业的影响与思考
头部厂商的连续涨价,正在重塑芯片供应链的成本结构和竞争格局。对于下游的设备制造商和终端品牌而言,这意味着持续的物料成本(BOM)压力,并可能最终传导至消费端。对于国内芯片设计公司而言,这既是挑战也是机遇。挑战在于可能面临更激烈的成本竞争;机遇则在于,供应链的波动和客户对供应链安全的重视,或许能为具备一定技术实力和稳定供货能力的国产芯片提供宝贵的验证与导入窗口。
整个半导体产业的动态,包括从设计、制造到封测的每一个环节,都与全球科技产品的创新与生产息息相关。关注这些变化,有助于开发者与从业者更好地理解技术产品背后的产业逻辑。关于芯片架构、产业链协同等更深入的讨论,欢迎在 云栈社区 的技术板块与同行交流。
|