在实际的嵌入式开发项目中,我们常常会遇到一个经典问题:当两个微控制器(MCU)工作在不同的电压下,例如一个为5V,另一个为3.3V时,它们之间如何直接进行串口通信呢?显然,我们不能简单地将两者的TX(发送)和RX(接收)引脚直接相连,否则很可能导致工作在较低电压的MCU因过压而损坏。
今天,我们就来深入剖析一个非常经典且巧妙的“电平双向转换电路”。理解它的工作原理后,你会发现电子电路设计可以如此巧妙和有趣。
核心电路与用途
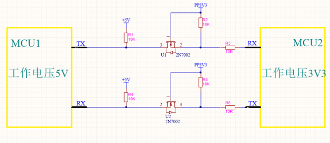
这个电路的核心目标,就是实现不同工作电压(VDD)的MCU之间安全、可靠的串口通信。下图展示了其基本架构:

电路的核心是一个MOS场效应管(图中型号为2N7002)。它的功能与三极管有相似之处,都可以作为开关使用,控制电路的通断。但与三极管相比,MOS管具备诸多显著优势,我们将在文末详细探讨。
首先,让我们认识一下MOS管的引脚与符号。下图左侧是SOT-23封装的实物示意图,右侧是其电路符号。

简单来说,要让MOS管作为开关工作,关键在于栅极-源极电压 Vgs。当 Vgs 达到一定的阈值电压时,漏极(D)和源极(S)之间就会导通;反之则截止。
电路原理深度分析
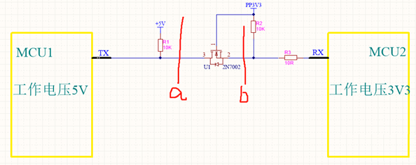
那么,2N7002在电平转换电路中究竟扮演什么角色?我们结合电路图来分析其工作原理。

我们可以设想沿着图中标注的a、b两条线将电路“切断”。此时:
- MCU1的TX引脚通过上拉电阻R1被拉至高电平(5V)。
- MCU2的RX引脚通过上拉电阻R2被拉至高电平(3.3V)。
MOS管在截止状态下,其漏极(D)和源极(S)之间就相当于一个“断开的开关”,实现了上述“切断”的效果。这意味着,在MOS管截止时,该电路能够分别为两个MCU的I/O引脚提供其各自所需的工作电压上拉。
数据传输方向:MCU1 (5V) → MCU2 (3.3V)

-
MCU1 TX发送高电平(5V):
- 此时,MOS管处于截止状态,其内部的体二极管(从引脚3到引脚2方向)也不导通。
- 因此,MCU2的RX引脚被电源VCC2(3.3V)通过电阻R2上拉至3.3V,成功接收到高电平信号。
-
MCU1 TX发送低电平(0V):
- 此时,MOS管依然截止。但是,MOS管内部体二极管的方向(从引脚2到引脚3)是导通的。
- 这形成了一个由VCC2(3.3V)、电阻R2、MOS管体二极管、MCU1 TX(0V)构成的回路。电流流过,将MOS管的源极(引脚2,即节点b)电位拉低至接近0V。
- 因此,MCU2的RX引脚也变为低电平(0V)。
至此,从MCU1到MCU2方向的数据传输,成功地将5V电平信号转换为了3.3V电平信号。
数据传输方向:MCU2 (3.3V) → MCU1 (5V)

-
MCU2 TX发送高电平(3.3V):
- 此时,MOS管的栅极(G,引脚1)和源极(S,引脚2)之间的电压
Vgs 约为0V(因为源极被上拉至3.3V,栅极也为3.3V)。
Vgs 未达到导通阈值,MOS管截止,其内部体二极管(3->2方向)也不导通。
- 因此,MCU1的RX引脚被电源VCC1(5V)通过电阻R1上拉至5V,接收到高电平。
-
MCU2 TX发送低电平(0V):
- 此时,
Vgs 电压差约为3.3V(栅极3.3V,源极被MCU2 TX拉至0V),远超过导通阈值,MOS管完全导通。
- 导通后,漏极(D,引脚3)和源极(S,引脚2)之间电阻极小。电流从VCC1(5V)经电阻R1、MOS管沟道流至MCU2 TX(0V)。
- 这将MOS管的漏极(引脚3,即节点a)电位拉低至接近0V。
- 因此,MCU1的RX引脚变为低电平(0V)。
这样,从MCU2到MCU1方向的数据传输,也成功地将3.3V电平信号转换为了5V电平信号。
电路分析总结:该电路利用单个MOS管配合上拉电阻,巧妙地实现了串口信号的双向、自动电平转换。关键在于利用了MOS管的开关特性及其内部体二极管的单向导电性,使得电路在不同传输方向上都能自适应地完成电压匹配。
MOS管相比三极管的优势
为什么在这个电路中选用MOS管而不是普通三极管?下图展示了N沟道MOS管与NPN三极管、P沟道MOS管与PNP三极管的引脚对应关系。

以下是MOS管的主要优势:
-
电压控制器件:场效应管由栅源电压 Vgs 控制漏极电流 Id,是电压控制型器件;而三极管由基极电流 Ib 控制集电极电流 Ic,是电流控制型器件。这使得MOS管的驱动电路更简单,驱动功率极小。
-
输入阻抗极高:栅极与其他电极绝缘,输入直流电阻可达100MΩ以上,几乎不索取驱动电流。
-
温度稳定性好:MOS管只有多数载流子参与导电,受温度、辐射影响小。三极管则因存在少数载流子,其特性受温度影响较大。
-
开关速度快:无少数载流子存储效应,关断过程迅速,工作频率轻松可达100kHz以上,远优于普通功率三极管。
-
无二次击穿现象:具有负温度系数(温度升高,电流 Ids 反而下降),避免了因热恶性循环导致的击穿,可靠性高。
-
导通电阻线性:饱和导通后等效为一个线性小电阻,易于多个MOS管直接并联以增大电流能力,无需额外的均流措施。
-
制造工艺简单:易于集成,是现代大规模和超大规模集成电路的基础。
正是由于这些卓越特性,MOSFET在各种电子电路,尤其是在需要高效率、高速度的开关电路和模拟开关中,已经逐步取代了传统的双极型晶体管。理解其原理,对于设计像本文所探讨的电平转换这类精巧电路至关重要。
如果你对更复杂的MOS管驱动电路设计细节感兴趣,可以进一步阅读这篇深入的分析:MOS管驱动电路设计细节。也欢迎在云栈社区与其他开发者交流你在硬件设计中的心得与问题。
|