在金融市场中,股票价格预测一直被视为“皇冠上的明珠”。面对高度非线性、充满噪声且受多种因素影响的股市数据,传统的统计模型(如 ARIMA)往往力不从心,而现代的深度学习模型(如 LSTM、Transformer)虽然在精度上有所突破,却常因其“黑箱”特性而让投资者难以完全信任。
发表在人工智能领域顶级期刊 《Expert Systems with Applications》 上的一篇论文 《Optimizing stock price forecasting: a hybrid approach using fuzziness and automated machine learning》 提出了一种创新的解决方案。该研究由 Jan Timko、Radwa El Shawi 和 Stefania Tomasiello 共同完成,首次将 自动机器学习(AutoML) 与 模糊时间序列(FTS) 相结合,在提升预测精度的同时,保留了模型的可解释性。
核心痛点:精度与可解释性的博弈
在股票预测领域,研究者们通常面临两个核心挑战:
- 参数调优的复杂性:模糊时间序列模型的效果高度依赖于模糊划分的数量、滞后阶数(Lags)以及隶属度函数的类型。手动调整这些参数不仅耗时,且难以达到全局最优。
- “黑箱”困境:纯机器学习模型虽然强大,但其决策过程难以用人类可理解的逻辑来解释,这在对风险极其敏感的金融领域是一个巨大的劣势。

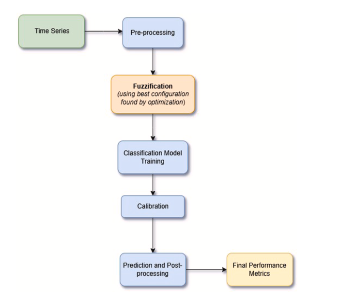
创新方案:AutoML 赋能模糊逻辑
这篇论文提出的 混合预测框架 巧妙地解决了上述问题。其核心创新点可以概括为以下三个方面:
1. 首次引入 AutoML 优化模糊系统
研究团队首次将 AutoML 引入模糊时间序列领域。通过自动化流水线,模型能够自动搜索并确定:
- 模糊划分项的最佳数量(即如何将连续的价格波动划分为不同的“模糊等级”);
- 最佳滞后阶数(即参考过去多少天的数据);
- 隶属度函数的类型(如三角形、高斯型等)。
这种自动化的过程不仅极大地降低了模型构建的门槛,还确保了在不同数据集上都能获得最优的配置。
2. 将预测任务重构为“分类问题”
与以往直接预测具体数值的回归方法不同,该论文将一步领先预测(One-step-ahead forecast)视为一个 分类任务。
核心逻辑:将预测目标与特定的模糊集(类)相关联。这种转变在数学上得到了严谨的论证,能够更有效地捕捉市场的趋势性变化,而非陷入对微小噪声的过度拟合。
3. 逻辑连接词保障可解释性
这是该研究最吸引人的地方之一。模型在聚合模糊数据时使用了一种 逻辑连接词(Logical Connective)。
- 传统 ML:通常通过复杂的权重矩阵进行非线性变换,形成“黑箱”。
- 本研究:通过模糊逻辑中的 T-范数(T-norm) 或 T-余范数(T-conorm) 等逻辑运算进行数据聚合。 这意味着,模型的预测结果可以追溯到具体的模糊规则(如“如果过去三天的价格波动处于‘低位’且‘上升趋势’,则明天大概率处于‘中位’”),从而让投资者明白“为什么模型认为明天会涨”,实现了从“黑箱”到“灰箱”甚至“白箱”的跨越。
实验验证:从金融数据到混沌系统
为了验证该模型的有效性,研究团队进行了多维度的对比实验:
| 测试对象 |
数据类型 |
实验结论 |
| 金融数据集 |
包含多种股票指数和个股的月度/日度数据 |
在大多数情况下,预测性能显著优于传统 FTS 和纯 ML 模型。 |
| 混沌时间序列 |
模拟高度复杂的非线性系统 |
证明了模型在极端复杂环境下的鲁棒性和泛化能力。 |
实验结果表明,该混合模型在处理单变量时间序列预测时,不仅在 均方误差(MSE) 等硬指标上表现优异,在捕捉市场拐点方面也展现出了独特的优势。
总结与启示
这篇论文为金融时间序列预测开辟了一个新的方向:混合智能。
通过将 模糊逻辑的逻辑严密性 与 AutoML 的自动化优化能力 相结合,我们不再需要在“精准”和“透明”之间做单选题。对于金融从业者和 AI 研究者来说,这种兼顾性能与可解释性的模型,无疑更具实战价值。这类前沿技术的探讨和实践分享,在像云栈社区这样的技术社区中总能引发深入的交流与灵感碰撞。
参考文献
[1] Timko, J., El Shawi, R., & Tomasiello, S. (2026). Optimizing stock price forecasting: a hybrid approach using fuzziness and automated machine learning. Expert Systems with Applications, 295, 128844. https://doi.org/10.1016/j.eswa.2025.128844
|