引言:搜索系统的二次革命
从生活场景理解问题本质
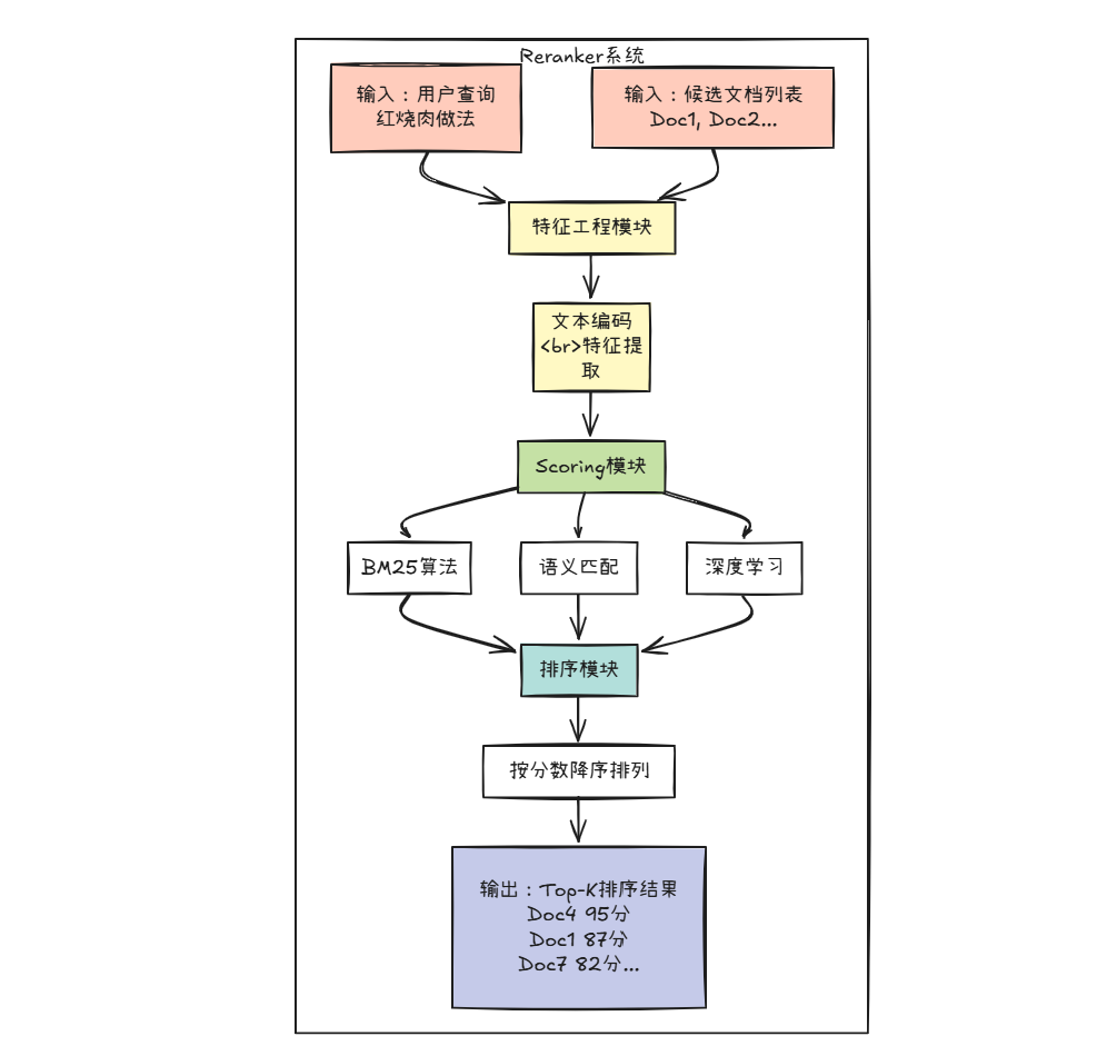
设想你正在网上搜索“如何做红烧肉”这个问题。搜索引擎在几毫秒内从数十亿网页中找到了1000篇相关文章。但这些文章的质量参差不齐:有的是详细的新手教程,有的只是简单提到红烧肉这道菜,有的甚至是红烧肉的历史故事。如何从这1000篇文章中挑选出真正符合你需求的内容?这就是 Reranker 要解决的核心问题。
在传统搜索系统中,我们面临一个经典的矛盾:如果对所有数据都进行精细化的相关性分析,计算成本会高到难以承受;但如果只用简单快速的方法,又会导致结果质量不尽如人意。这个矛盾催生了现代搜索系统的核心架构——多阶段检索。
多阶段检索的哲学
现代搜索系统采用了“先粗后精,逐层筛选”的策略,这种设计思想类似于矿工淘金:
第一阶段:召回(Retrieval)
就像用大筛子快速过滤泥沙,目标是以最快速度从海量数据中找出可能相关的候选集。这个阶段注重速度和覆盖率,可以容忍一定的误判。常用的技术包括倒排索引、向量检索等,能够在毫秒级时间内从数百万文档中筛选出数千个候选。
第二阶段:重排序(Reranking)
就像仔细检查每一粒金子的成色,这个阶段对候选集进行精细化评估。Reranker 会深入分析每个候选文档与查询的相关程度,使用更复杂的算法来计算相关性分数,最终将最优质的结果排在前面。
这种两阶段设计实现了速度与精度的完美平衡。召回阶段保证了系统的响应速度,重排序阶段保证了结果的质量。就像餐厅的运作模式:厨房快速准备多道菜品(召回),厨师长精心摆盘最终呈现给客人的几道菜(重排序)。

核心概念解析
Scoring的本质:量化相关性
Scoring(打分)是信息检索的核心任务,它要回答一个问题:给定一个用户查询和一个文档,这个文档与查询有多相关?答案需要用一个数字来表示,这个数字就是相关性分数。
这个过程看似简单,实则包含了复杂的语义理解和信息处理。就像老师批改作文,不仅要看是否跑题,还要评估文笔、结构、深度等多个维度。一个好的 Scoring 系统同样需要从多个角度评估文档质量。
Scoring的基本流程
步骤一:特征提取
系统首先需要理解查询和文档的内容特征。这包括:
- 关键词识别:查询“如何做红烧肉”中的核心词是“做”和“红烧肉”
- 语义分析:理解用户真正的意图是寻求制作方法,而非历史介绍
- 上下文信息:文档的长度、结构、新鲜度等元信息
步骤二:相似度计算
系统将查询和文档在同一个语义空间中进行比较。传统方法会统计关键词重叠度,现代方法则使用深度学习模型理解语义相似性。例如,即使文档中没有出现“做”这个字,但如果包含“制作步骤”、“烹饪方法”等表述,语义模型也能识别出高度相关性。
步骤三:综合评分
最终分数往往是多个因素的加权组合:
- 内容相关性分数(权重40%)
- 文档质量分数(权重30%)
- 用户行为反馈(权重20%)
- 时效性分数(权重10%)

Reranker的战略地位
Reranker 是搜索系统的“质检员”。它接收召回阶段粗筛的候选集,使用更精细的算法重新计算每个候选的得分,然后按新的分数重新排序。
为什么需要单独的 Reranker 阶段?原因有三:
- 计算资源的合理分配:精细的相关性计算非常耗时,只对少量候选文档进行深度分析是最经济的选择。
- 不同阶段的不同目标:召回阶段追求“不漏”,宁可错杀一千不可放过一个;Reranker 阶段追求“不错”,要把最好的结果排在最前面。
- 算法特性的差异:有些算法虽然效果好但速度慢,只适合处理小规模数据集;有些算法虽然快但粗糙,适合初步筛选。Reranker 让每种算法都能发挥所长。
Reranker的工作机制
整体架构设计
一个完整的 Reranker 系统通常包含以下几个核心模块:
输入模块:接收用户查询和候选文档列表。这些候选文档通常来自上游的召回系统,数量在几十到几百之间。
特征工程模块:将文本数据转换为数值特征。这是整个系统的基础,特征的好坏直接影响最终效果。特征可以分为三类:
- 统计特征:词频、文档长度、关键词密度等
- 语义特征:通过预训练语言模型提取的深层语义向量
- 交互特征:查询和文档之间的匹配模式
打分模块:这是 Reranker 的核心。根据不同的应用场景,可以选择不同的打分算法。有些系统会同时使用多个算法,然后将它们的分数进行融合。
排序输出模块:按照分数从高到低排列候选文档,输出最终的排序结果。

文本表示方法的演进
文本表示是 Reranker 的第一步,也是最关键的一步。计算机无法直接理解文字,需要将文本转换为数值向量。这个领域经历了从简单到复杂的发展历程。
词袋模型(Bag of Words)
最简单的方法是词袋模型,它把文本看作词的集合,不考虑词序。例如“红烧肉做法”会被表示为一个稀疏向量,其中“红烧肉”和“做法”对应的位置为1,其他位置为0。
这种方法的优点是简单高效,缺点是丢失了词序和语义信息。“我喜欢你”和“你喜欢我”在词袋模型中是完全相同的。
词向量(Word Embeddings)
词向量方法为每个词学习一个稠密的低维向量表示。这些向量捕捉了词的语义信息,语义相近的词在向量空间中距离较近。例如“汽车”和“车辆”的向量会非常接近。
代表性的技术包括 Word2Vec、GloVe 等。这种方法大大提升了语义理解能力,但仍然是词级别的表示,无法处理多义词和上下文依赖。
句子编码(Sentence Embeddings)
现代方法使用深度神经网络将整个句子编码为一个固定长度的向量。这个向量包含了句子的完整语义信息,能够处理词序、上下文、甚至句子间的关系。
基于 Transformer 的模型(如 BERT、RoBERTa)将句子编码提升到了新高度。它们通过在海量文本上预训练,学习到了丰富的语言知识,能够生成高质量的句子表示。

相似度计算的数学原理
获得文本的向量表示后,下一步是计算查询向量和文档向量的相似度。最常用的方法是余弦相似度。
余弦相似度衡量两个向量的方向是否一致,取值范围从-1到1。1表示方向完全相同(高度相关),0表示正交(无关),-1表示方向相反(负相关)。
在实际应用中,通过预训练模型得到的向量通常都是正数,所以余弦相似度通常在0到1之间。分数越接近1,表示两个文本越相似。
这种方法的优雅之处在于它只关注方向,不关注长度。这意味着一篇长文章和一句话,只要表达的是相同的意思,就能得到高相似度分数。

主流Scoring算法深度解读
BM25:经典的启发式算法
BM25(Best Matching 25)是信息检索领域最经典的算法之一,诞生于1970年代,至今仍被广泛使用。它的核心思想基于两个简单而有效的假设。
假设一:词频很重要
如果一个词在文档中出现多次,这个文档与包含该词的查询更相关。但这种关系不是线性的——一个词出现10次的文档不一定比出现5次的文档相关性高一倍。BM25 使用饱和函数来建模这种关系:词频增加带来的收益会逐渐递减。
假设二:稀有词更重要
如果一个词在整个文档集合中很少出现,那么它的区分能力更强。例如“稀有宝石”比“今天天气”更有信息量。BM25 使用逆文档频率(IDF)来量化这个特性:在越少文档中出现的词,IDF 越高。
文档长度归一化
BM25 还考虑了文档长度的影响。长文档自然包含更多词,但不应该仅仅因为长就获得更高分数。BM25 引入长度惩罚因子,让长短文档在同一标准下竞争。
这三个要素结合在一起,形成了 BM25 的计算公式。虽然公式看起来复杂,但每一项都有明确的物理意义,这也是 BM25 能够长盛不衰的原因——它不是黑盒子,而是可解释的。

语义相似度:理解真正的含义
BM25 的局限在于它只能做字面匹配。当用户搜索“汽车维修”时,BM25 无法识别出“车辆保养”也是高度相关的结果,因为关键词不匹配。
语义相似度方法通过 深度学习 模型解决了这个问题。这类方法的核心是使用预训练的语言模型将文本映射到一个语义空间,在这个空间中,意思相近的文本距离很近。
预训练语言模型的魔力
像 BERT、RoBERTa 这样的模型在数十亿词的文本上训练,学习到了丰富的语言知识:
- 词的多义性:知道“苹果”在不同上下文中可能指水果或公司
- 同义关系:知道“汽车”和“车辆”、“维修”和“保养”意思相近
- 句法结构:理解主谓宾关系、修饰关系等语法结构
- 常识知识:理解一些基本的世界知识和因果关系
当我们用这样的模型对查询和文档编码后,即使它们没有相同的关键词,只要语义相似,向量表示就会接近。
双塔架构的效率优势
实际应用中常采用双塔(Bi-Encoder)架构:查询和文档分别通过各自的编码器得到向量,然后计算向量相似度。这种设计的巧妙之处在于文档向量可以离线预计算和存储。当用户查询到来时,只需编码查询,然后与预存的文档向量比较即可,大大提升了效率。

Cross-Encoder:精排的利器
虽然双塔模型效率高,但它有一个缺陷:查询和文档是独立编码的,模型无法看到它们之间的交互。Cross-Encoder(交叉编码器)解决了这个问题。
深度交互的优势
Cross-Encoder 将查询和文档拼接在一起,一起输入到模型中。这样模型可以在多个层次上分析它们的关系:
- 词级别的对应关系:哪些查询词在文档中有对应
- 短语级别的匹配:查询中的短语是否在文档中完整出现
- 句子级别的语义:整体意思是否一致
- 上下文的相互影响:查询的上下文如何影响对文档的理解
这种深度交互使得 Cross-Encoder 的精度远高于双塔模型。在很多基准测试中,Cross-Encoder 比双塔模型的效果提升 10-20 个百分点。
速度的代价
但天下没有免费的午餐。Cross-Encoder 的问题是速度慢。因为每个查询-文档对都需要联合编码,无法预计算。如果有 1000 个候选文档,就需要运行模型 1000 次。
这就是为什么 Cross-Encoder 通常用在 Reranker 的最后阶段:先用快速的方法筛选出几十到一百个候选,再用 Cross-Encoder 精排。

Learning to Rank:集大成者
Learning to Rank(学习排序,简称 LTR)是一种更高级的方法,它将排序问题转化为机器学习问题。
多维特征的融合
在实际应用中,判断一个文档是否相关往往需要考虑多个维度:
- 文本相关性:BM25 分数、语义相似度等
- 文档质量:内容丰富度、可读性、权威性等
- 用户反馈:点击率、停留时间、转化率等
- 时效性:发布时间、更新频率等
- 个性化:与用户兴趣的匹配度
LTR 的优势在于可以自动学习如何组合这些特征。我们只需要准备训练数据(查询、文档、相关性标签),让模型自己发现最优的组合方式。
三种学习范式
LTR 主要有三种方法:
Pointwise 方法将每个查询-文档对看作独立样本,预测其绝对相关性分数。这类似于回归问题。
Pairwise 方法关注文档对之间的相对顺序,学习哪个文档应该排在前面。训练目标是最小化逆序对的数量。
Listwise 方法直接优化整个排序列表的质量,例如优化 NDCG 等排序指标。这是最接近实际应用目标的方法,但计算复杂度也最高。
实践中的应用
LTR 特别适合有丰富特征和用户行为数据的场景,如搜索引擎、电商推荐等。通过 LTR,可以将领域知识(手工设计的特征)和数据驱动(模型自动学习)完美结合。
常用的 LTR 模型包括 LambdaMART、RankNet、LightGBM Ranker 等。其中 LightGBM 因其训练速度快、效果好,在工业界应用最广泛。

实战场景:构建智能问答系统
RAG系统的架构设计
检索增强生成(Retrieval-Augmented Generation,RAG)是当前最热门的 AI 应用范式之一。它结合了信息检索和语言生成的优势:从知识库中检索相关信息,然后让大语言模型基于这些信息生成答案。
Reranker 在 RAG 系统中扮演着至关重要的角色。因为大语言模型的输入长度有限(通常几千到几万 tokens),我们必须从知识库中精选最相关的内容。如果输入了不相关的噪音信息,会严重影响答案质量;如果遗漏了关键信息,模型可能给出错误答案。
一个典型的 RAG 问答系统包含以下流程:
用户提问:用户输入自然语言问题,例如“如何缓解失眠?”
查询理解:系统分析问题意图。这个例子中,用户寻求的是解决方案,而非定义或统计信息。
向量检索:将问题编码为向量,在向量数据库中检索语义相似的文档片段。这一步通常返回几十到上百个候选。
Reranker精排:这是关键步骤。使用 Cross-Encoder 等精细算法重新评估每个候选,确保最相关的内容排在前面。
上下文构建:选择 Top-K 个片段(通常 3-5 个),按照一定格式组织成上下文。
生成答案:将问题和上下文一起输入大语言模型,生成最终答案。

为什么向量检索不够
你可能会问:既然向量检索已经基于语义相似度了,为什么还需要 Reranker?
原因在于向量检索使用的双塔模型有天然的局限性。查询和文档是独立编码的,模型无法看到它们之间的细粒度交互。这导致几个常见问题:
语义漂移:两个文档可能整体语义相似,但关注点不同。例如“失眠的定义”和“如何缓解失眠”都与失眠相关,但前者是科普性质,后者才是解决方案。双塔模型可能给它们相近的分数。
细节缺失:用户问题中可能包含重要的限定词,如“自然疗法”、“适合老年人”等。双塔模型可能无法充分捕捉这些细节。
排序噪音:由于编码过程的随机性和向量量化误差,相似度分数可能不够稳定,导致相关文档排序不理想。
Reranker 通过深度交互模型解决这些问题。Cross-Encoder 可以细致地分析查询的每个部分与文档的对应关系,给出更准确的相关性判断。

实现细节与优化技巧
分块策略的重要性
知识库中的文档通常较长,需要分割成小块(chunk)进行检索。分块大小的选择是一门艺术:
- 太小(如 100 字):语义信息不完整,上下文缺失
- 太大(如 2000 字):包含太多主题,相关性计算不准确
- 实践中通常选择 300-500 字,并保持句子完整性
重叠窗口技术:为避免重要信息被切断,相邻块之间保留一定重叠(如 50-100 字)。这样即使关键内容恰好在边界附近,也能被完整检索到。
元数据的利用
除了文本内容,文档的元数据也很重要:
- 来源:权威来源的文档应获得更高权重
- 时间:对于时效性强的问题,优先返回新内容
- 结构:标题、章节信息有助于理解文档组织
Reranker 可以将这些元数据作为额外特征,与语义相似度综合考虑。
混合检索策略
最佳实践是结合关键词检索(如 BM25)和向量检索:
- BM25 擅长精确匹配,对专有名词、术语效果好
- 向量检索擅长语义理解,能处理同义词和释义
两者结合可以优势互补。具体做法是分别用两种方法检索,然后合并结果,用 Reranker 统一排序。这种混合检索通常比单一方法提升 15-25% 的效果。
动态Top-K选择
并非所有问题都需要相同数量的上下文。简单问题可能 1-2 个段落就够,复杂问题可能需要 5-10 个。
一种自适应策略是设置相关性阈值:只选择分数高于阈值的段落,而不是固定选择前 K 个。这样可以避免引入不相关的噪音。
答案质量评估
生成答案后,还可以用 Reranker 对答案质量进行评估。将问题和生成的答案作为输入,计算相关性分数。如果分数过低,说明答案质量可疑,系统可以重新检索或提示用户换个方式提问。
性能优化实践
批量处理
Reranker 模型通常支持批量推理,一次处理多个样本比逐个处理快得多。在实际部署时,可以:
- 积累一小批查询(如 10-20 个)再统一处理
- 或者对单个查询的所有候选文档批量评分
这样可以充分利用 GPU 的并行计算能力,吞吐量提升 3-5 倍。
模型蒸馏与量化
Cross-Encoder 虽然准确但较慢。在对延迟敏感的场景,可以考虑:
- 知识蒸馏:用大模型的输出训练小模型,损失少量精度换取 3-5 倍速度提升
- 模型量化:将浮点模型转为 INT8,内存减少 75%,速度提升 2-3 倍
缓存机制
对于常见问题,可以缓存检索和 Reranker 结果。实践中发现,20% 的问题占据了 80% 的流量。缓存这些热点问题可以大幅降低计算负载。
异步处理架构
将检索和 Reranker 设计为异步流水线:
- 前端接收用户问题,立即返回“正在思考”状态
- 后端异步完成检索、Reranker、生成流程
- 通过 WebSocket 推送结果给前端
这样用户感知的等待时间更短,系统吞吐量更高。
算法选型策略
决策框架
选择 Reranker 算法需要综合考虑多个因素。没有一种算法适用于所有场景,需要根据具体需求权衡。
数据规模的影响
候选集大小直接决定了算法的可行性:
- 小规模(< 100 个候选):可以直接使用 Cross-Encoder,追求最高精度
- 中等规模(100-1000 个):先用双塔模型粗排到 100 个,再用 Cross-Encoder 精排
- 大规模(> 1000 个):需要三阶段:BM25 初筛 -> 双塔粗排 -> Cross-Encoder 精排
延迟要求
不同应用对响应时间的容忍度不同:
- 实时搜索(< 100ms):只能用 BM25 或轻量级双塔模型
- 交互式问答(< 500ms):可以用标准双塔模型 + 小规模 Cross-Encoder
- 批处理分析(数秒到数分钟):可以用大型 Cross-Encoder 甚至多模型集成
精度需求
不同场景对准确率的要求差异很大:
- 内容推荐:用户可以浏览多个结果,精度要求相对宽松
- 医疗法律等专业问答:错误代价高,需要最高精度
- 商品搜索:既要准确又要快,需要精心平衡
资源预算
计算资源和成本也是重要考量:
- 有 GPU 资源:可以使用深度学习模型
- 只有 CPU:BM25 或轻量级模型更合适
- 云服务按调用收费:需要计算单次请求成本

算法对比分析
| 算法 |
速度 |
精度 |
成本 |
适用场景 |
优势 |
劣势 |
| BM25 |
极快 |
中等 |
极低 |
关键词搜索 |
快速稳定,无需训练 |
无法理解同义词 |
| Bi-Encoder |
快 |
良好 |
中等 |
语义搜索 |
可预计算,支持大规模 |
缺乏深度交互 |
| Cross-Encoder |
慢 |
优秀 |
较高 |
精排 |
精度最高 |
速度慢,无法预计算 |
| LTR |
中等 |
优秀 |
高 |
综合排序 |
灵活,可融合多特征 |
需要训练数据 |
组合策略:多阶段架构
实践中最有效的方案通常是组合使用多种算法,形成多阶段处理流程。这种设计让每种算法都在最擅长的环节发挥作用。
三阶段标准架构
第一阶段:粗召回
- 算法:BM25 或 向量检索(ANN)
- 输入:全量数据(百万到数十亿)
- 输出:Top 1000
- 耗时:10-50ms
- 目标:快速覆盖,确保不漏
第二阶段:粗排
- 算法:双塔模型(Bi-Encoder)
- 输入:1000 个候选
- 输出:Top 100
- 耗时:50-100ms
- 目标:语义理解,初步排序
第三阶段:精排
- 算法:Cross-Encoder + LTR
- 输入:100 个候选
- 输出:Top 10
- 耗时:100-200ms
- 目标:精准排序,优化用户体验
总延迟:160-350ms,在可接受范围内

不同场景的最佳实践
小型网站或应用(文档 < 1万)
推荐方案:单阶段 Bi-Encoder
- 理由:数据量小,无需多阶段;双塔模型精度足够,成本可控
- 响应时间:< 50ms
- 实现复杂度:低
- 典型应用:企业内部知识库、小型电商站内搜索
中型平台(文档 10万+)
推荐方案:BM25粗排 + Learning to Rank精排
- 理由:有一定数据量,可以训练 LTR 模型;商品等结构化信息特征丰富
- 响应时间:< 150ms
- 实现复杂度:中等
- 典型应用:区域电商平台、专业领域搜索引擎
大型系统(文档数十亿)
推荐方案:四阶段混合架构
- 阶段1:倒排索引(海量筛选)
- 阶段2:BM25(关键词粗排)
- 阶段3:Bi-Encoder(语义粗排)
- 阶段4:Cross-Encoder(精准精排)
- 响应时间:< 400ms
- 实现复杂度:高
- 典型应用:通用搜索引擎、大型电商平台
最佳实践与优化技巧
核心原则
经过多年的工业实践,业界总结出了一些普遍适用的原则:
分层处理,逐级精细
不要试图一步到位用最复杂的算法处理所有数据。而应该像漏斗一样,每一层都筛选掉一部分明显不相关的候选,让计算资源集中在最有希望的结果上。
离线预计算,在线快速响应
尽可能将耗时的计算移到离线完成:
- 文档向量编码:提前计算好存储在数据库
- 特征工程:提前提取好文档的各种特征
- 模型优化:离线完成模型蒸馏、量化等优化
在线服务只做必要的计算(如查询编码、相似度计算),确保低延迟。
数据驱动,持续优化
搭建完善的评估体系:
- 离线指标:NDCG、MRR、Precision@K 等
- 在线指标:点击率、转化率、用户满意度
- A/B 测试:新算法上线前对比测试
定期分析 Bad Case,找出系统短板,针对性改进。
具体优化技巧
技巧一:混合检索
结合稀疏检索(BM25)和稠密检索(向量)的优势。两者各有所长:
- BM25 对专有名词、代码、编号等精确匹配效果好
- 向量检索对自然语言、同义改写理解能力强
实践中可以这样组合:
- 分别用 BM25 和向量检索各取 Top 500
- 合并去重,得到约 800-900 个候选
- 用 Reranker 统一打分排序
这种方法通常比单一检索提升 20-30% 的召回率。
技巧二:查询改写
用户输入的查询往往不是最优的检索形式。可以通过查询改写提升效果:
- 同义词扩展:“手机” -> “手机 OR 移动电话 OR 智能机”
- 拼写纠错:“苹果手鸡” -> “苹果手机”
- 查询简化:去掉冗余词,提取核心意图
对于 RAG 问答系统,可以让 LLM 先将口语化问题改写为更适合检索的形式。
技巧三:负样本挖掘
训练 Reranker 模型时,负样本(不相关的文档)的选择很重要。随机负样本太简单,模型学不到什么。
更好的方法是 Hard Negative Mining:
- 用现有模型检索,取排名靠前但实际不相关的文档作为负样本
- 这些“看起来相关实际不相关”的样本最有价值
使用难负样本训练可以让模型学会更细粒度的区分能力。
技巧四:多模型集成
不同模型有不同的优势和盲区。通过集成多个模型可以提升鲁棒性:
- 训练多个不同的 Reranker(如不同架构、不同训练数据)
- 对候选文档分别打分
- 将多个分数加权平均或投票
虽然增加了计算成本,但通常能提升 3-5 个百分点的精度。
技巧五:个性化排序
通用的 Reranker 对所有用户一视同仁,但实际上不同用户的偏好可能不同。
可以在最后阶段加入个性化调整:
- 提取用户画像特征(历史行为、兴趣标签等)
- 训练个性化模型,学习不同用户群体的偏好差异
- 在通用排序基础上微调
这在推荐系统中特别有效,可以提升 10-20% 的用户参与度。
性能优化清单
模型层面
- 使用模型蒸馏:用小模型学习大模型,速度提升 3-5 倍
- 模型量化:FP32 -> INT8,内存和计算减少 75%
- 剪枝优化:去除不重要的参数,模型更轻量
系统层面
- 批量推理:充分利用 GPU 并行能力,吞吐量提升 3-5 倍
- 异步处理:检索、排序、生成流水线并行
- 缓存策略:热点查询缓存,命中率可达 60-80%
架构层面
- 服务拆分:检索服务、Reranker 服务、生成服务独立部署,灵活扩展
- 负载均衡:多副本部署,自动路由到空闲实例
- 降级策略:Reranker 超时时降级为简单排序,保证可用性
数据层面
- 向量索引:使用 FAISS、Milvus 等高效向量数据库
- 预过滤:根据元数据(时间、类别等)提前过滤,减少候选规模
- 增量更新:新文档增量索引,避免全量重建
评估指标体系
排序质量指标
NDCG(归一化折损累计增益):最常用的排序质量指标,考虑了位置和相关性的关系。排名越靠前的文档权重越高,相关性越强的文档贡献越大。取值 0-1,越接近 1 越好。
MRR(平均倒数排名):关注第一个相关结果的位置。如果第一个相关结果排在第 3 位,MRR 贡献就是 1/3。这个指标适合“只需要一个正确答案”的场景。
Precision@K:前 K 个结果中有多少是相关的。例如前 10 个结果中 7 个相关,Precision@10 = 0.7。
Recall@K:前 K 个结果覆盖了多少相关内容。如果总共 20 个相关文档,前 10 个结果包含了 7 个,Recall@10 = 0.35。
性能指标
响应时间:通常看 P50、P95、P99 分位值。P50 表示 50% 请求的延迟,P99 表示 99% 请求的延迟(即最慢的 1%)。
吞吐量:QPS(每秒查询数),衡量系统的处理能力。
资源利用率:CPU、内存、GPU 使用率,用于容量规划和成本优化。
业务指标
点击率(CTR):用户点击搜索结果的比例,反映结果相关性。
转化率:用户完成目标行为(如下单、注册)的比例。
用户满意度:通过问卷、评分等方式收集,最直接的效果反馈。
总结与展望
核心知识回顾
通过本文的学习,我们系统地了解了 Reranker 和 Scoring 的完整知识体系:
概念层面:理解了为什么需要多阶段检索,Reranker 在其中的角色和价值。现代搜索系统通过“先粗后精”的策略实现了速度与精度的平衡。
算法层面:掌握了四大主流算法的原理和适用场景:
- BM25:经典可靠,适合关键词匹配
- 语义模型:理解同义词,适合自然语言查询
- Cross-Encoder:精度最高,适合精排阶段
- Learning to Rank:综合多特征,适合有训练数据的场景
实践层面:通过 RAG 问答系统的完整案例,了解了 Reranker 在实际应用中的部署细节和优化技巧。
策略层面:学会了如何根据数据规模、延迟要求、精度需求选择合适的算法,以及如何设计多阶段架构。

实用建议
入门阶段
如果你刚开始接触这个领域,建议从以下步骤开始:
- 先理解 BM25 的原理,手工实现一个简单版本,感受词频和 IDF 的作用
- 使用 sentence-transformers 库体验语义检索,对比与 BM25 的差异
- 在一个小项目中实践完整的 RAG 流程,从检索到生成走通全链路
不要一上来就追求复杂的系统,先把基础打牢。
进阶阶段
当你掌握了基本概念后,可以深入学习:
- 深入理解 Transformer 和 BERT 的原理,知其然更知其所以然
- 尝试训练自己的 Learning to Rank 模型,体会特征工程的重要性
- 学习向量数据库(如 FAISS、Milvus)的使用,优化大规模检索性能
- 研究模型压缩技术(蒸馏、量化、剪枝),平衡效果与效率
这个阶段重点是理论与实践结合,在真实项目中积累经验。
高级阶段
成为领域专家需要更广阔的视野:
- 跟踪前沿研究,阅读顶会论文(如 SIGIR、WWW、RecSys)
- 参与开源项目,学习工业级系统的设计
- 尝试设计创新算法,解决特定领域的问题
- 关注大模型时代的新范式,如指令微调、RLHF 等在检索中的应用
未来发展趋势
大模型与检索的深度融合
随着 GPT、Claude 等大语言模型的发展,检索系统正在经历新的变革。未来的趋势包括:
- 用大模型理解复杂查询意图,自动生成检索策略
- 用大模型对检索结果进行智能摘要和重组
- 端到端的检索-生成联合训练,而非两个独立模块
多模态检索
未来的搜索不仅限于文本,还包括图片、视频、音频等多种模态。Reranker 需要能够综合评估多模态内容的相关性。
个性化与隐私保护
在提供个性化排序的同时保护用户隐私,使用联邦学习、差分隐私等技术实现“数据不出域”的模型训练。
实时学习与适应
传统系统需要离线训练、定期更新。未来的系统可能实现在线学习,根据用户反馈实时调整排序策略。
结语
Reranker 和 Scoring 是信息检索的核心技术,也是构建智能应用的基础能力。无论是搜索引擎、推荐系统、还是问答机器人,都离不开高质量的排序算法。
这个领域发展迅速,新的算法和技术不断涌现。但核心思想是不变的:理解用户需求,找到最相关的信息,以最高效的方式呈现。
希望这份指南能帮助你建立完整的知识体系,在实践中不断精进。记住:最好的学习方式是动手实践。选择一个感兴趣的应用场景,从简单开始,逐步优化,你会发现这个领域的无穷魅力。如果你想与更多开发者交流相关经验,欢迎访问 云栈社区 的 技术文档 和 算法 板块,获取更多实战资源和深度讨论。