本文详细记录了使用立创EDA进行ESP32-C3开发板自主设计的完整过程,涵盖了元件选型、原理图绘制、PCB布局布线、设计验证以及到手测试等关键环节,为嵌入式硬件开发者提供一份实用的参考指南。
一、立创EDA基本操作与准备
对于习惯使用Altium Designer等专业软件的开发者,转用立创EDA需要适应其操作逻辑。以下是几个核心操作点。
1.1 放置与查找元器件
在原理图编辑界面右键,选择“放置元件”,即可在弹出的窗口中搜索所需器件。例如,输入“ESP32-C3”可以找到安信可等厂商提供的模块库。

通过元件库搜索,可以快速定位并使用已有封装,极大地提升了设计效率。对于常用阻容等基础元件,也可以直接从左侧的基础库中拖拽放置,随后修改其参数值。

立创EDA的元件库搜索界面
1.2 导入已有的设计库
为了复用以往的设计资源,立创EDA支持导入Altium Designer的原理图和PCB文件。需要注意的是,导入前需将AD文件另存为ASCII格式。
操作路径为:文件 -> 导入 -> Altium Designer。在弹出的对话框中,可以选择“提取库并新建工程”,从而将原有设计中的元件符号和封装导入到立创EDA的库中。

导入AD文件选项

选择导入操作模式
1.3 从原理图到PCB
完成原理图设计后,通过顶部菜单栏的“设计” -> “原理图转PCB”功能,即可将原理图网络与元件封装同步到PCB设计界面,开始布局布线工作。

在PCB设计阶段,合理设置设计规则至关重要。例如,通过右键菜单可以调整“网格大小”和“用户移动的最小间隔”,这有助于元件的精准对齐和布局。

二、ESP32-C3核心电路原理图设计
硬件设计需严格参考乐鑫官方发布的《ESP32-C3系列芯片硬件设计指南》。以下为关键电路模块的设计要点。
2.1 电源电路
ESP32-C3的数字与模拟电源管脚工作电压范围为3.0V ~ 3.6V。设计中采用了AMS1117-3.3线性稳压芯片,将USB输入的5V电压转换为稳定的3.3V(VDD33)为系统供电。电源入口处增加了防反接二极管和滤波电容。

芯片电源引脚连接

3.3V稳压电路
2.2 复位与时钟电路
芯片通过CHIP_EN引脚实现复位控制,低电平有效。采用经典的RC复位电路,并引出复位按键。

复位电路
外部晶振选用40MHz无源晶振,这是ESP32-C3固件唯一支持的频率,匹配电容为20pF。

40MHz晶振电路
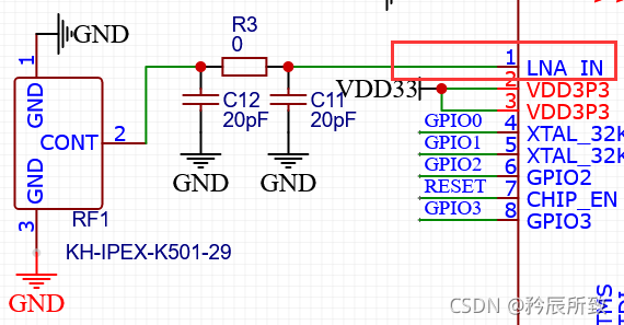
2.3 RF天线接口
Wi-Fi/蓝牙天线部分设计需格外谨慎。本设计预留了IPEX连接座,并配备了π型匹配网络(预留位置,未计算具体参数,初期测试建议不焊接匹配电容)。

天线匹配网络接口
2.4 USB转串口与自动下载电路
开发板采用Type-C接口作为供电和通讯端口。串口下载芯片选用CP2102,其DTR和RTS信号通过三极管电路控制ESP32-C3的RESET和GPIO9引脚,实现一键自动下载功能。
该电路逻辑关系如下表(源自乐鑫官方文档):
| RTS |
DTR |
RESET |
GPIO9 |
操作 |
| 0 |
0 |
1 |
1 |
清除下载模式标志 |
| 0 |
1 |
1 |
0 |
置位下载模式标志 |
| 1 |
0 |
0 |
1 |
复位芯片 |
| 1 |
1 |
1 |
1 |
无操作 |

CP2102电路及自动下载控制
2.5 启动模式与Strapping引脚
ESP32-C3上电时的启动模式由GPIO2、GPIO8、GPIO9这三个Strapping引脚的电平共同决定。为确保可靠地从内部Flash启动,并兼顾下载模式需求,设计如下:
GPIO9:通过按键接地,默认内部上拉为高电平,按下时为低电平可进入下载模式。
GPIO2和GPIO8:通过外部上拉电阻确保为高电平。

GPIO9按键电路
三、外设接口与扩展功能设计
在完成最小系统设计后,根据学习与测试需求,添加了多种外设接口。
2.9.1 ADC采样接口
使用支持ADC1的GPIO0,连接了一个光敏电阻分压电路,用于模拟量采集测试。

光敏电阻ADC采样电路
2.9.6 I2C传感器接口
分配GPIO3和GPIO10作为I2C总线,连接了HTU21D温湿度传感器模块,便于学习ESP32-C3的I2C驱动。对于复杂的协议驱动,可以结合成熟的Python开源库进行快速验证。

I2C接口与HTU21D连接
2.9.7 用户按键与指示灯
使用GPIO7连接用户按键,GPIO1连接一颗LED作为状态指示灯。同时额外添加了一颗电源指示灯。

用户按键与LED电路
2.9.8 IO扩展排针
将剩余的可用IO口通过排针引出,方便后续扩展其他功能模块,如SPI Flash、UART传感器等。这种设计保持了板卡的灵活性。

扩展IO排针
2.10 原理图总览
完成所有模块设计后,原理图整体如下图所示。虽然布局上可以进一步优化分块,但整体连接清晰,功能明确。

ESP32-C3开发板完整原理图
三、PCB布局布线实战
本次设计选择双层板,以控制成本并验证在相对简单的工艺下的信号完整性。
3.1 整体布局规划
布局的核心原则是信号流清晰、减少干扰。
- 射频部分:ESP32-C3和另一颗无线模块(U6)的天线区域布置在板边,并预留了净空区。
- 核心器件:ESP32-C3芯片置于板中上方,其配套的晶振、Flash紧邻放置。
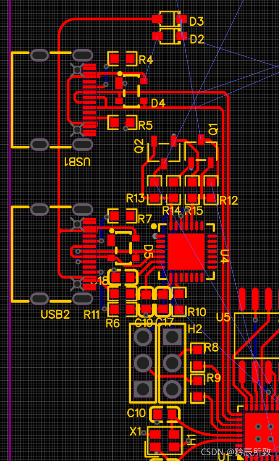
- 接口区域:两个USB接口(供电和CP2102)布置在左下角,靠近芯片的USB和UART引脚,缩短高速信号路径。
- 交互区域:用户按键、LED等布置在右下角。

PCB元件初步布局
3.2 关键模块布线
遵循“先难后易”的原则,优先布置关键信号:
- 芯片外围:首先完成ESP32-C3的40MHz晶振(短线连接)、RF走线(50Ω阻抗控制,尽量短直)以及片内Flash的连线。
- USB差分线:CP2102与Type-C接口之间的USB D+/D-走差分对,保持等长、平行,并走在连续的参考平面(地)上方。

USB接口及周边电路布线
3.3 电源与铺铜处理
电源线(3.3V)适当加宽。完成主要信号布线后,进行铺铜操作。整板顶层和底层均铺接地铜皮,并在芯片、晶振等关键部位周围密集添加接地过孔,以提供良好的信号回流路径和屏蔽。
3.4 设计收尾与检查
- 调整所有元器件的丝印位置,确保清晰、不重叠。
- 在天线区域设置“禁止铺铜”层。
- 为机械固定孔设置非金属化孔属性。
- 添加板名、版本号等标识丝印。
- 运行设计规则检查(DRC),修正所有间距、短路等错误。

PCB布线完成(铺铜前)

PCB设计最终效果图
3.5 3D效果预览
利用立创EDA的3D模型库,可以生成逼真的效果图,用于直观检查元件布局和结构干涉。

开发板3D渲染效果图
四、实物制作与功能验证
设计文件提交给制板厂进行生产与贴片,收到实物后进行基础功能测试。
4.1 PCB实物展示
板卡工艺良好,部分元件由工厂贴装,其余手工焊接。

PCB正面实物图

PCB背面实物图
4.2 基础功能测试
- 上电与下载:板卡上电正常,通过Arduino IDE使用串口模式下载程序成功。
- Wi-Fi连接测试:使用简单的Wi-Fi Client例程测试网络连接功能。重要发现:原理图中天线π型网络的匹配电容(C11, C12)在未计算参数时,焊接后会导致Wi-Fi无法连接,移除后功能恢复正常。这印证了高频电路需谨慎对待预留器件。
// 简化的Wi-Fi连接测试代码片段
#include <WiFi.h>
const char* ssid = "your_SSID";
const char* password = "your_PASSWORD";
void setup() {
Serial.begin(115200);
WiFi.begin(ssid, password);
while (WiFi.status() != WL_CONNECTED) {
delay(500);
Serial.print(".");
}
Serial.println("WiFi connected");
Serial.println(WiFi.localIP());
}

串口输出的Wi-Fi连接成功日志
- 蓝牙功能测试:运行BLE iBeacon扫描程序,成功扫描到周围环境的蓝牙信标,证明蓝牙RF功能正常。

扫描到的iBeacon设备信息输出
总结与后续
本次使用立创EDA独立完成了ESP32-C3开发板从设计到验证的全过程。设计过程中,对电源、复位、时钟、RF、启动配置等关键电路有了更深刻的理解,尤其是在嵌入式开发中,硬件设计是软件稳定运行的基础。对于通信协议如MQTT的应用测试,则需要建立在扎实的网络协议栈知识之上。后续可基于此硬件平台,继续深入开发ESP-IDF应用,测试各类外设驱动,并优化电源管理等高级功能。