人工智能领域的发展日新月异,其中,AI Agent(智能体)被誉为AI的终极应用形态。2023年3月,随着AutoGPT项目的发布,智能体能够自主行动而无需用户逐步提示的潜力初现端倪。同年4月,斯坦福大学的“西部世界小镇”研究更是展示了多智能体协同模拟人类社会的可能性。进入2025年,随着大模型技术、开发平台、终端及应用厂商的全面发展,我们迎来了所谓的“智能体元年”。
本文将系统地剖析智能体的基础架构、主流开发方案、实践中遇到的常见问题,并深入探讨其与可观测平台融合的落地场景与未来展望。
一、基础架构
1. 智能体通用架构分析

一个典型的智能体遵循“感知→思考/规划→行动→学习”的决策循环。其核心架构通常包含以下几个关键模块:
- 规划 (Planning):智能体接收用户提示(Prompt)后,首先需要理解用户意图,并分析、拆解出解决问题的步骤,形成思维链。这本质上是一个生成行动列表的过程。
- 行动 (Action):根据规划步骤,智能体调用相应的工具来执行具体任务。这些工具不仅包括传统的HTTP API、代码解释器,也涵盖通过Function Calling或MCP(Model Context Protocol)协议封装的各种能力。协议的发展旨在让工具更易于被智能体理解和调用。
- 记忆 (Memory):为了实现连贯的对话和对历史场景的感知,智能体需要具备记忆功能,通常分为短期记忆(对话上下文)和长期记忆。长期记忆一般通过连接知识库或向量数据库(如Milvus, Faiss)来实现,存储已学习或预置的信息。
- 学习 (Learning):智能体通过结果反馈来评估行动效果,并据此进行调整和优化,实现持续演进。
2. 智能体技术演进分析

智能体的整体效果高度依赖底层大模型的能力与数据质量。当前,通用智能体在解决垂直企业场景问题时效率仍存瓶颈,而产品化落地往往需要融合多种模式。其技术演进大致可分为四个阶段:
1)问答智能体(检索+总结)
- 技术方案:构建知识库,结合检索增强生成(RAG)技术与大语言模型(LLM)。
- 优点:简单、快速、成本低、易于更新。
- 缺点:无法处理复杂问题,检索准确度不可控。
- 典型场景:FAQ、知识库查询。
2)SOP智能体(预定义流程编排)
- 技术方案:预定义标准化流程,进行工作流编排、调度和多路召回。
- 优点:标准化、专业、可控、高效。
- 缺点:处理灵活性差,流程可维护性差,变更复杂。
- 典型场景:AI搜索、数据指标分析、审批流程。
3)通用智能体(反思+规划+执行)
- 技术方案:基于具备反思能力的大模型,结合工具调用(如MCP)进行自主规划与执行。
- 优点:灵活、适应性强、推理与规划能力强。
- 缺点:成本高(Token消耗大)、响应不稳定、调试困难、出错风险高。
- 典型场景:开放问题求解、个人助理。
4)协同智能体(专业+多角色协同)
- 技术方案:针对不同专业领域(如需求分析、编码、测试)开发专用智能体,利用领域数据、算法和提示词工程对模型进行微调,并通过A2A等协议进行通信与协同。
- 优点:专业度高、鲁棒性强,能解决复杂专业问题。
- 缺点:系统复杂度极高、成本高昂、对通信要求高。
- 典型场景:自主软件开发、智能解说、预测分析。
二、开发方案
构建智能体主要有四种开发模式,各有优劣。
1. 在现成的智能体应用构建子智能体

- 平台:如豆包、华为小艺等终端厂商提供的开放平台。
- 技术要求:理解智能体基本概念即可,几乎无编码要求。
- 优点:平台能力成熟完善,开发成本低,可快速发布。
- 缺点:绑定平台,依赖其大模型能力;数据安全不可控;使用场景和界面定制受限。
2. 基于云平台构建自己的智能体

- 平台:如Coze,可发布为H5或API(SSE)接口。
- 技术要求:需一定的体系知识和编码技能(AI可辅助)。
- 优点:可快速落地,流程自由编排,工具完善,大模型可选,支持RAG增强。
- 缺点:绑定云平台,依赖平台演进;数据安全有顾虑;存在使用成本。
3. 基于社区产品构建自己的智能体

- 平台:如Dify,可私有化部署,发布为H5或API。
- 技术要求:需体系知识、编码技能及部署维护能力。
- 优点:可快速落地,流程自由,大模型可私有化部署,数据安全,灵活构建知识库。
- 缺点:功能完善度和集群方案可能不足,高并发支持弱,工具开发和部署依赖自身团队。
4. 基于技术开发框架构建自己的智能体

- 平台:技术栈如Spring AI、LangChain;向量数据库如Milvus、Faiss。
- 技术要求:需要强大的体系知识、架构设计和编码能力,完全自主部署维护。
- 优点:完全自主可控,可实现高度定制化的智能体(如多智能体协同)。
- 缺点:开发成本极高,算力、服务器、存储等基础设施需要大量投入。
三、常见问题

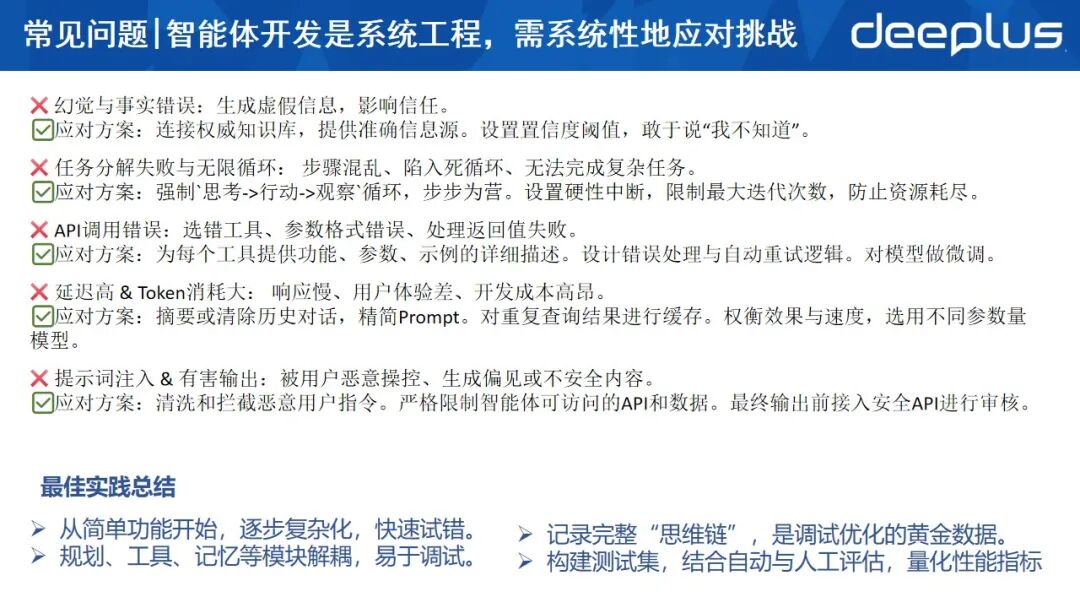
智能体开发是一个系统工程,需要系统性地应对挑战。以下是开发过程中常见的五大问题及其应对方案:
1. 幻觉与事实错误
- 问题:生成虚假信息,影响信任。
- 应对方案:
- 连接权威知识库,提供准确信息源。
- 设置置信度阈值,敢于回复“我不知道”。
- 选用参数量更高的模型(如32B作为基础版),并在流程中补充常规知识做逻辑补全。
2. 任务分解失败与无限循环
- 问题:步骤混乱、陷入死循环、无法完成复杂任务。
- 应对方案:强制“思考->行动->观察”循环,步步为营;设置硬性中断,限制最大迭代次数,防止资源耗尽。
3. API调用错误
- 问题:选错工具、参数格式错误、处理返回值失败。
- 应对方案:为每个工具提供功能、参数、示例的详细描述;设计错误处理与自动重试逻辑;对模型进行微调以适应特定场景。
4. 延迟高 & Token消耗大
- 问题:响应慢、用户体验差、开发成本高昂。
- 应对方案:
- 对历史对话进行摘要或清除,精简Prompt。
- 对重复查询结果进行缓存。
- 权衡效果与速度,在不同场景下选用不同参数量的模型(如简单任务用14B,复杂规划用32B)。
5. 提示词注入 & 有害输出
- 问题:被用户恶意操控、生成偏见或不安全内容。
- 应对方案:
- 清洗和拦截恶意用户指令。
- 严格限制智能体可访问的API和数据范围。
- 最终输出前接入安全API进行审核,并设计内容撤回机制。
最佳实践总结
- 迭代开发:从简单功能开始,逐步复杂化,快速试错。
- 记录思维链:完整记录“思考-行动”过程,这是调试优化的黄金数据。
- 模块解耦:将规划、工具、记忆等模块解耦设计,便于独立调试与优化。
- 构建评估体系:构建测试集,结合自动与人工评估,量化性能指标(如准确率、耗时)。
四、可观测平台融合智能体
1. 可观测平台的架构与功能

可观测平台是现代运维的基石,通常由数据采集、存储、分析和可视化四大核心组件构成。它通过实时收集和分析系统的日志(Logs)、指标(Metrics)、追踪(Traces)数据,帮助运维团队快速定位问题、优化系统性能并做出精准决策。
2. 传统运维体系的现状与挑战

传统运维高度依赖人工操作,效率低下且易出错。随着系统复杂度指数级增长,传统方法已难以为继。引入人工智能技术,实现智能化运维(AIOps),通过自动化监控、分析和决策,已成为提升运维效率、降低成本的必然趋势。
3. 智能体在可观测领域的核心应用场景

将智能体与可观测平台融合,可以释放巨大的价值。其核心应用场景包括:
- 智能根因定位与关联分析:自动关联日志、指标、追踪数据,通过图谱和AI算法秒级定位故障根因,将平均修复时间(MTTR)从小时级降至分钟级。
- 异常检测与预警预测:基于机器学习模型动态学习历史模式,对指标曲线、日志模式进行智能异常检测与偏差分析,实现故障预测与提前预警。
- 自动化故障自愈:在确认根因后,自动触发预设或AI生成的修复剧本(Runbook),执行服务重启、扩容、流量切换等操作,实现“发现-定位-修复-验证”全程自动化。
- 智能容量规划与成本优化:分析历史与实时负载,预测未来资源需求,给出精准的扩缩容建议与资源优化方案,在保障稳定性的同时降低成本。
- 自然语言交互与智能问答:提供NLP交互界面,运维人员可直接提问(如“昨晚Service A为何延迟升高?”),智能体自动解析、查询并汇总回答,极大提升信息获取效率。这需要将运维知识库与RAG等技术结合。
- 安全可观测性与威胁响应:持续分析日志和网络流量,通过行为模型识别异常访问、恶意攻击等安全威胁,并自动触发安全编排与响应(SOAR)流程。
4. 运维体系的未来展望

未来,智能体技术将进一步融合深度学习、强化学习,并向多模态理解方向发展。其对运维体系的深远影响在于推动全面自动化和智能化,这不仅是效率的提升,更是运维理念和模式的变革。运维人员需要积极拥抱以智能体为核心的可观测平台,从被动“救火”转向主动“预防”和“自治”。
Q&A
Q1:智能体记忆如何解决上下文token过长的问题?历史会话如何处理更合适?
A1:必须对历史记忆进行摘要提炼,核心是保留意图、关键信息和核心结论,而非全文。在产品设计上需设定会话轮次上限。关键在于做好意图分析,判断用户当前问题是连续意图、独立意图还是针对历史的追问,并通过交互与用户对齐需求。
Q2:SOP智能体如何确保大模型按照预定的流程做任务规划?
A2:SOP的流程本身已完成大部分规划,大模型主要起辅助判断作用(如判断下一步、评估子流程结果),而非独立进行全局规划。这依赖于模型的指令遵循能力。
Q3:实际部署智能体到可观测平台时,如何确保数据安全并减少对平台的过度依赖?
A3:智能体与可观测平台应通过“数据+工具”的方式松耦合交互。平台将指标查询、操作API封装成MCP工具供智能体调用,而非直接暴露全部数据。智能体内部编排任务规划和监控逻辑。通过控制工具开放权限来保障安全。
Q4:针对缺乏大规模系统开发经验的开发者,有哪些推荐的架构设计原则和编码实践?
A4:建议参考Dify的架构和协议。核心原则是模块化:将模型调用、RAG知识库、意图识别、任务执行等模块解耦。可从“一个大模型 + 一个RAG知识库”的最小原型开始,逐步复杂化。意图模型和分析模型可分开部署并封装接口。
Q5:可观测平台里面,智能体可以解决哪些具体问题,会出现什么情况?
A5:智能体可辅助生成运维日报、周报、进行根因分析等。主要风险是模型“幻觉”可能导致误判,如果据此自动执行关键操作(如服务重启),可能引发连锁故障。因此,初期应以提供建议和辅助决策为主,关键操作仍需人工确认。
Q6:Coze和Dify构建智能体各自有哪些特点?实际选择时应如何衡量?
A6:Coze工具完善、生态成熟,但需在云平台使用且收费。Dify支持私有化部署,更灵活、数据安全可控,但工具生态较弱,需要自行开发和运维。若追求快速落地且对数据安全要求不高,可选Coze;若要求私有化部署和自主可控,且有技术能力,可选Dify。
Q7:咪咕的智能体是基于什么框架搭建的?
A7:初期基于Dify搭建以快速跑通流程,后续经历了完全自研框架的阶段。自研框架初期兼容Dify协议,但随着深度定制和演进,现已不再兼容。
Q8:AI对复杂查询有什么解决方案?
A8:关键在于清晰的场景描述和工具定义。需要明确数据字段、原始数据形态及应用场景,并提供给AI。必须使用高参数量的模型,并在提示词工程中提供查询样例,以引导其正确理解并调用工具进行复杂查询。
Q9:日志的异常检测是把日志喂给大模型,数据量会不会很大?
A9:不能直接投喂海量原始日志。应分步处理:先通过工具或规则对日志进行结构化、摘要和分类;再由大模型对处理后的摘要信息进行异常识别和归纳。复杂任务可通过多智能体协作完成,例如一个智能体负责摘要,另一个负责分析。欢迎在云栈社区交流更多关于智能体与日志处理的技术实践。