三极管作为基础元件,其工作原理常被复杂化。抛开深奥的理论,它在实际电路中最常见的角色是一个高效的电子开关,仅工作在“开”(饱和)与“关”(截止)两种状态。将三极管箭头想象成一个可控的开关,能帮助你更直观地理解其应用。【付费】STM32嵌入式资料包
当三极管用作开关时,饱和状态意味着“开”,此时集电极与发射极之间近似短路;截止状态意味着“关”,此时集电极与发射极之间近似开路。为保证可靠饱和,基极电流 Ib 通常需要达到 1mA 或以上。对于小功率三极管,这足以驱动几十到几百毫安的集电极电流 Ic,完美胜任继电器、蜂鸣器等器件的驱动任务。
三极管开关电路实例解析
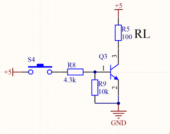
1. NPN 型三极管基本开关电路
下图展示了典型的 NPN 三极管开关电路。当按下开关 S1,约 1mA 的 Ib 电流流过基极,三极管 Q1 进入饱和导通状态。此时,集电极(c)到发射极(e)几乎完全导通,c 极电位被拉低至接近 0V(GND),负载 RL 两端的压降则接近电源电压 +5V。
在 NPN 电路中,Ib 与 Ic 的电流均流入发射极(e极)。因此,发射极应接地,集电极则连接负载与电源正极。

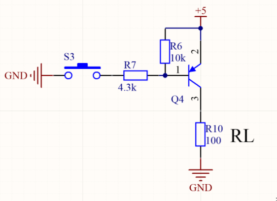
2. PNP 型三极管基本开关电路
PNP 型三极管作为开关时,电流方向与 NPN 相反。如下电路所示,当按下开关 S2,Ib 电流流出基极,三极管 Q2 饱和导通。此时,发射极(e)到集电极(c)导通,c 极电位被上拉至接近 +5V,负载 RL 两端同样获得接近 5V 的电压。
对于 PNP 管,Ib 与 Ic 电流均从发射极流出,所以发射极应接电源正极,集电极接负载和地。

3. 为基极添加“确定状态”电阻
在实际设计中,逻辑状态 的确定性至关重要。对于 NPN 三极管,建议在基极增加一个下拉电阻(如下图中的 R9)。这样做有两个目的:一是加速 b-e 结电容放电,帮助三极管更快截止;二是当控制端悬空或处于高阻态时,为基极提供一个确定的低电平,确保三极管处于可靠的关断状态。

同理,对于 PNP 三极管,则应该在基极增加一个上拉电阻(如下图中的 R6),以确保控制信号无效时,基极为确定的高电平,三极管可靠关断。

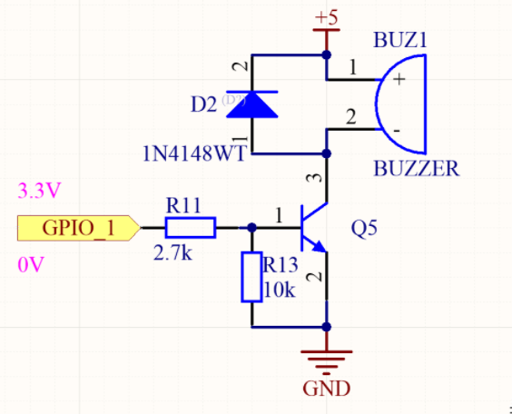
4. 驱动感性负载的关键:续流二极管
当三极管驱动继电器、电机线圈等感性负载时,必须并联续流二极管(如下图中的 D2)。这是因为三极管关断瞬间,电感会因自感效应产生很高的反向电动势。续流二极管为这个反向电动势提供了泄放通路,同时将其钳位在一个安全电压,有效防止高压击穿三极管。
续流二极管应选择快恢复二极管或肖特基二极管,以确保其响应速度足够快。

5. 提高导通阈值,应对非理想低电平
某些控制信号在输出“低电平”时,可能并非真正的 0V,而是存在 1V 以内的残余电压。为确保三极管在此情况下仍能完全截止,可以在基极回路中串联一个二极管或反向稳压管(如下图电路所示),从而提高三极管导通的阈值电压。
根据经验,推挽输出的数字信号可不加此保护,但对于开漏(OC)输出、通过长线传输的信号或需要延时控制的电路,则很有必要添加。通常,所加稳压管的正常稳压工作电流应不小于 1mA。

6. 实战进阶:用三极管实现延时控制
三极管还能搭建巧妙的时序控制电路。下图是一个仿真示例,实现了继电器的“延时导通、快速关断”功能。
- 延时导通:由
D1、R2、C1、D2 构成的回路为电容 C1 充电,当 C1 两端电压达到约 12V 时,Q2 才导通。
- 快速关断:由
R3、Q1、R4、R1 构成的回路,在控制信号变化时使 Q1 瞬间导通,让 C1 通过 R3 和 Q1 迅速放电,从而令 Q2 快速关断。

核心设计要点总结
- 电压条件:对于 NPN 管,基极电阻与下拉电阻的分压(忽略三极管自身压降)必须大于
0.7V 才能导通;PNP 管同理,分压需使 be 结正偏。
- 电流条件:基极驱动电流
Ib 应 ≥ 1mA,以确保三极管深度饱和,此时集电极电流 Ic 能达到该管的最大驱动能力。
- 理解放大倍数β:三极管的电流放大倍数 β,指的是其输出电流的驱动能力被放大了 β 倍,而非将输入电流本身放大。例如 β=100,意味着用
1mA 的 Ib 可以控制约 100mA 的 Ic 负载。
希望这些从实践中总结的电路设计要点能对你有所帮助。如果你有更好的设计思路或疑问,欢迎在 云栈社区 交流讨论。
|