在电子技术领域,电源、放大、振荡和调制等处理连续变化模拟信号的电路,统称为模拟电子电路。掌握这些基础电路是理解更复杂电子系统的关键。本文将系统梳理模拟电路中最为核心的八大基础电路,从概念到典型结构,帮助你构建清晰的基础知识框架。
反馈
反馈是电子电路中一个至关重要的概念,它指的是将输出信号的全部或一部分,通过特定的网络送回到输入端,并作为输入信号的一部分。如果反馈回去的信号与原始输入信号相位相反,起到削弱净输入信号的作用,这种就是负反馈。负反馈能稳定放大器的增益、扩展频带、减小非线性失真,是改善放大器性能的主要手段。
耦合
一个完整的放大器通常由多级电路级联而成,级与级之间的连接方式就称为耦合。它不仅影响信号能否有效传递,还关系到各级电路工作点的相互影响。常见的级间耦合方式主要有三种:
- RC 耦合:如图 (a) 所示。其优点是电路简单、成本低廉。但由于耦合电容的隔直通交特性,它无法传递直流或缓慢变化的信号,且低频响应相对较差。
- 变压器耦合:如图 (b) 所示。优点是易于实现阻抗匹配,从而获得较高的输出功率和效率,常用于功率放大电路。缺点在于变压器体积大、重量重、制作工艺较麻烦,且频带较窄。
- 直接耦合:如图 (c) 所示。直接将前级的输出端与后级的输入端相连。其最大优点是频带极宽,能够放大直流信号,因此可用于直流放大器。但缺点是前后级的静态工作点相互牵连,设计和调试较为复杂,且存在零点漂移问题。

功率放大器
功率放大器的任务不仅是放大信号的电压幅度,更重要的是为负载(如扬声器、电机等)提供足够大的信号功率。我们常见的收音机、音响的末级放大电路就是典型的功率放大器。
甲类单管功率放大器

如图所示,负载(如扬声器)阻抗通常很低,通过输出变压器可以进行阻抗变换,使放大器能以较高的效率输出功率。在这种电路中,无论有无输入信号,晶体管始终处于导通状态,静态工作电流较大。因此,晶体管集电极的静态功耗大,效率较低,理论最高效率约为35%。这种工作状态称为甲类。其优点是失真小,但效率低、发热大,常用于小功率或对保真度要求高的场合。
乙类推挽功率放大器

上图是经典的乙类推挽功率放大电路。它采用两个特性对称的晶体管。在无信号输入时,两管均处于截止状态,静态电流几乎为零。只有当输入信号到来时,晶体管才在信号的半个周期内导通工作,这种状态称为乙类。
具体工作时,输入信号正半周使VT1导通、VT2截止;负半周则使VT2导通、VT1截止。两管轮流工作产生的电流在输出变压器中合成,最终在负载上得到完整的正弦波。这种工作方式效率很高(理论最高可达78.5%),但存在交越失真。
OTL 功率放大器
OTL(Output TransformerLess)电路是无输出变压器的功率放大器,它克服了变压器笨重、频响差的缺点,性能优越,被广泛应用。

上图是一个简化的OTL原理图(带输入变压器)。它采用两个特性相同的晶体管(NPN和PNP)组成互补对称推挽电路,通过大容量的输出电容与负载耦合。现代集成OTL/OCL(无输出电容)电路在此基础上发展得更为完善。
直流放大器
能够放大直流信号或频率极低(变化极缓慢)信号的放大器,称为直流放大器。它在工业测量、传感器信号处理、自动控制系统等领域应用广泛。
双管直耦放大器
由于直流信号无法通过电容或变压器耦合,直流放大器必须采用直接耦合方式。

上图是一个两级直耦放大器。直耦带来了直接的问题:前后级静态工作点相互影响。电路中通过在VT2的发射极串联电阻RE来提高其发射极电位,从而为VT1的集电极提供合适的工作电压,部分解决了级间电平匹配问题。
直流放大器更严峻的挑战是“零点漂移”:即使输入信号为零,由于温度变化、电源波动等原因,放大器的输出端也会出现缓慢、无规则的电压变化。这种漂移会被后续各级放大,严重干扰真实信号。因此,简单的双管直耦放大器只适用于要求不高的场合。
差分放大器
为了解决零点漂移问题,差分放大器(又称差动放大器)应运而生。

上图是应用广泛的射极耦合差分放大器。它采用双电源供电,电路完全对称(VT1与VT2特性相同,RC1=RC2)。发射极公共电阻RE具有很强的共模负反馈作用,能有效抑制由温度等引起的共模信号(即两输入端相同的漂移信号)。而对需要放大的差模信号(即两输入端有差异的信号),RE可视为短路。差分放大器具有极高的共模抑制比和稳定性,是集成运算放大器的输入级核心。
集成运算放大器
集成运算放大器(简称运放)是将多级高性能直流放大器(如差分输入级、中间电压放大级、推挽输出级)集成在一片微小的硅片上制成的器件。早期用于模拟计算机实现数学运算,故得名“运算放大器”。现在,只需外接少量电阻、电容等元件,就能构成种类繁多的信号运算、处理、产生和变换电路,是现代模拟电路设计的基石。
振荡器
不需要外部输入信号,就能将直流电能自动转换为特定频率和振幅交流信号的电路,称为振荡器,其核心原理是“自激振荡”。
一个振荡器必须包含三个基本部分:
- 放大器:对微弱信号进行放大,维持振荡能量。
- 正反馈网络:将输出信号的一部分以正确的相位(同相)反馈到输入端,以补充能量。
- 选频网络:决定振荡器的频率,使其只对某一特定频率f0产生振荡。
振荡的建立和维持需满足两个条件:振幅平衡条件(反馈量足以补偿损耗)和相位平衡条件(必须是正反馈)。通常相位条件更为关键。
LC振荡器
采用LC谐振回路作为选频网络的振荡器,振荡频率较高。常见的有三种基本电路。
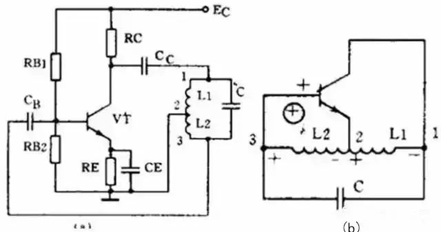
1) 变压器反馈LC振荡电路

图(a)中,晶体管VT构成共发射极放大器,LC谐振回路作为集电极负载,起选频作用。变压器次级L2将信号反馈到基极。通过正确连接变压器同名端(如图b所示),可确保形成正反馈,满足振荡条件。这种电路容易起振,频率调节方便,但频率稳定度一般。振荡频率f0 = 1/(2π√LC)。
2) 电感三点式振荡电路(哈特莱振荡器)

图(a)中,电感L1、L2和电容C构成选频回路。反馈电压从电感L2上取得。由于晶体管三个电极分别接在电感的三个点上,故称电感三点式。其优点是容易起振,输出幅度大,但输出波形中含高频谐波较多。振荡频率f0 = 1/(2π√LC),其中L是L1、L2的总电感(考虑互感M)。
3) 电容三点式振荡电路(考毕兹振荡器)

图(a)中,电感L和电容C1、C2构成选频回路。反馈电压从电容C2上取得。其优点是输出波形好,频率稳定度高(因为晶体管极间电容影响小),适合做固定频率的高频振荡器,但频率调节范围小。振荡频率f0 = 1/(2π√LC),其中C是C1与C2的串联值。
RC振荡器
采用RC网络作为选频网络的振荡器,振荡频率较低(从几赫兹到几百千赫兹)。
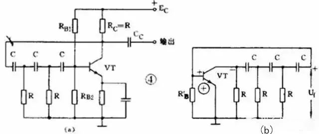
1) RC相移振荡电路

它利用三节或多节RC超前或滞后网络实现180°相移,与单管反相放大器(提供180°相移)共同满足360°的正反馈相位条件。电路简单、成本低,但频率稳定度和波形质量较差,调节不便,常用作固定频率振荡源。当三节RC参数相同时,f0 ≈ 1/(2π√6RC)。
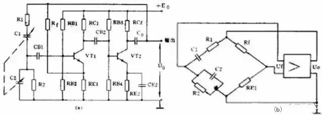
2) RC桥式振荡电路(文氏电桥振荡器)

它由RC串并联选频网络和同相放大器构成,性能远优于RC相移振荡器。其频率稳定度高,波形失真小,频率调节方便(通过改变R或C实现)。当R1=R2=R,C1=C2=C时,振荡频率f0 = 1/(2πRC)。频率范围可从1Hz覆盖到1MHz以上。
调幅和检波电路
在无线电广播和通信中,需要将低频信号(如声音)“搭载”到高频信号上才能有效发射,这个过程称为调制。在接收端,从已调波中还原出原低频信号的过程称为解调。连续波调制主要有调幅(AM)和调频(FM)。
调幅电路
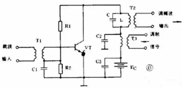
调幅是使高频载波的振幅随低频调制信号的瞬时值线性变化,而频率保持不变。

上图是集电极调幅原理图。高频载波通过T1加到晶体管基极,低频调制信号通过T3耦合到集电极。晶体管工作在非线性区(通常将静态工作点设置在特性曲线弯曲部分)。集电极电流同时受到载波和调制信号的控制,由于晶体管的非线性作用,会产生包含载频、上边频和下边频的调幅波成分。集电极的LC回路谐振在载频,选出完整的调幅波,经T2次级输出。
检波电路
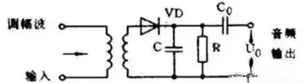
检波(幅度解调)是从调幅波中还原出原调制信号的过程,它是调幅的逆过程。

上图是最经典的二极管包络检波电路。VD是检波二极管,R和C构成低通滤波器。当调幅波正半周幅度超过二极管导通电压时,VD导通,对电容C快速充电;当输入电压下降或为负半周时,VD截止,C通过电阻R缓慢放电。如此循环,在RC两端得到的电压波形近似于调幅波的包络线(即低频信号),再经隔直电容C0去除直流分量,最终输出还原的音频信号。
调频和鉴频电路
调频电路
调频是使高频载波的频率随低频调制信号的幅度线性变化,而振幅保持不变。调频波抗干扰能力强,保真度高。

直接调频法是最常用的方法,原理如上图。它是用一个可变电抗元件(如变容二极管)并联在LC振荡回路上。低频调制信号控制可变电抗元件的参数(如电容值),从而直接改变振荡回路的谐振频率,实现频率调制。
鉴频电路
鉴频(频率解调)是从调频波中还原出原调制信号的过程。
鉴频通常分两步完成:第一步,利用频幅转换网络(如LC失谐回路)将等幅的调频波转换为幅度也随频率变化的调频-调幅波;第二步,再用普通的振幅检波器(如二极管检波)对这个调频-调幅波的包络进行检波,还原出原低频信号。常见的鉴频器有斜率鉴频器、相位鉴频器和比例鉴频器等。
以上就是模拟电路中八大基础电路的概览。从信号的放大、产生到变换与处理,理解这些基本单元是深入学习电子技术,乃至探索现代集成电路设计的重要基石。如果你对这些基础知识有更深入的讨论兴趣,欢迎来 云栈社区 与更多开发者交流探讨。