一、PFC电路与功率因数校正

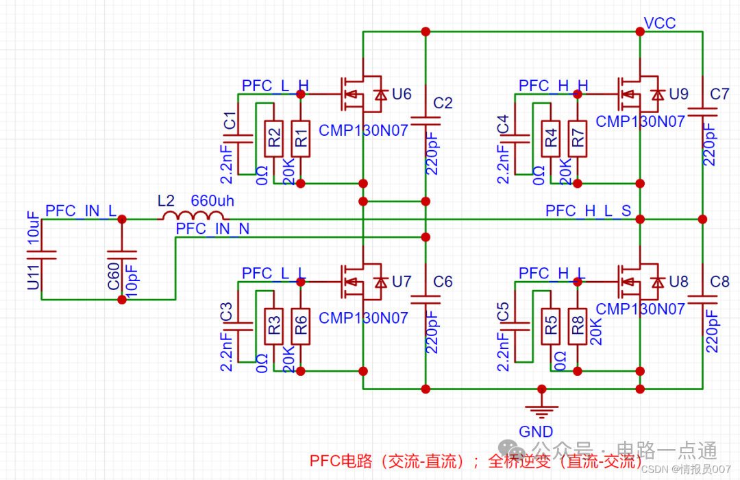
上图展示了一个典型的PFC(功率因数校正)电路与全桥逆变器的集成拓扑。其核心在于将交流输入(AC)先通过PFC电路转换为稳定的直流(DC),再通过全桥逆变器将直流逆变为所需的交流电。
1. 实际MOSFET的寄生参数与驱动影响
在实际应用中,MOSFET管并非理想开关,其内部存在的寄生电容和寄生电感会对驱动波形产生显著影响,例如可能导致方波被“滤平”而变得圆滑。
① 包含寄生参数的实际MOSFET原理图

(1) 图中MOSFET为N沟道增强型。其导通条件为:栅源电压 VGS(其耐压值通常为±20V)必须大于阈值电压 VT(一般为2-3V)。
(2) 电路中的L6和C63会形成一个谐振回路。C62是关键的米勒电容。当给C63充电至 VT 以上时(电容充电初期相当于短路),MOS管导通,将A点电压从30V拉低至0V。此时B点电压仍为 VT,米勒电容C62开始充电,此过程会形成所谓的“米勒平台”,本质上是LC谐振现象(谐振周期 T = 2π√LC,频率 f = 1/(2π√LC))。
当 VGS 开始下降并低于 VT 时,MOS管关断,A点恢复高电平(30V),B点电压低于 VT,C62会通过C61放电,从而引发振荡。

2. 负载特性与电流相位
理解不同性质负载下电压与电流的相位关系,对于分析电路行为至关重要。

(3) 容性负载分析:当输入电压达到峰值时,电容倾向于维持两端电压不变。若A点电压达到峰值,B点电压相对变小,则电容会向电压源反向灌入电流,反向电流逐渐增大。当电压过零时,变化斜率最大,AB两点压差也最大,反向电流达到负峰值。之后随着B点电压变负、A点电压为零,反向电流逐渐减小。
(4) 感性负载分析:电压从峰值降至零时,电感处于充电状态,电流变化率(斜率)越来越大,电流达到正峰值。电压从零向反向最大增长时,电感放电,电流逐渐减小。电压从反向最大减小至零时,电流从零逐渐增大至负峰值,此时电感再次充电。
3. 尖峰电压抑制与误导通防护
(5) MOSFET在导通后突然关断时,寄生电感中的电流不能突变(di/dt 很大),原本 VDS 接近0V,关断瞬间会产生一个高压尖峰(U = L * di/dt)。电路中的C61(以及图中C2、C6、C7、C8等电容)的作用就是吸收这个电压尖峰,保护MOS管。
(6) 为了防止工频干扰等导致MOS管误导通,通常在栅极驱动回路中需要加入下拉电阻(如图中的R1、R6、R7、R8)。
二、全桥逆变器工作原理详解
1. 半桥臂工作与正弦波合成
逆变器的核心是通过控制开关管的占空比来合成正弦波。以一个桥臂为例:

① 假设上管U6保持导通。首先让下管U8导通,此过程为电感储能阶段,电流方向向左,电感电流上升。
然后关闭U8,开启U9,进入电感续流阶段。此时电感为了保持自身电流不变,电流方向依然向左,但电流值会逐渐下降。
通过控制储能时间与续流时间的比例(即改变占空比),可以调制电感电流:
- 若逐步增加储能时间、缩短续流时间,则电流和负载R上的电压会阶梯式上升。
- 若逐步缩短储能时间、增长续流时间,则电流和电压会阶梯式下降。
如此便得到了正弦波的正半周期。
2. 电流方向不变的物理本质
为什么在切换开关状态时,电感电流方向能保持不变?这源于电容和电感的固有特性。
(1)电容作为电压源

电容在充电后,其两端会建立起电压。在放电回路中,这个电压会作为“源”驱动电流,维持电流方向。
(2)电感作为电流源

电感的电流不能突变。即使在其两端的电压条件改变后(如图中两端均接地),为了维持原有的电流,它会产生感应电动势,相当于一个“电流源”,努力使电流方向保持不变。
3. 互补桥臂工作生成负半周
③ 另一个半桥臂(U7导通时)的工作过程与此对称。

当U7导通,U9打开时为电感储能,电流方向向右;U8导通时电感续流,电流方向依然向右。同样通过调节占空比,即可得到正弦波的负半周期。
将正、负两个半周期的波形组合起来,就形成了一个完整的正弦波输出。这正是SPWM(正弦脉宽调制)技术在逆变器中的基础应用。掌握这些基础的电路原理,是进行更复杂的 电源设计 和优化的第一步。对于想深入理解电路、探索更多硬件奥秘的工程师和爱好者,可以访问像 云栈社区 这样的技术平台,那里有丰富的技术讨论和资源分享。