刚接触硬件设计,看原理图是不是感觉像在看“天书”?一堆符号和连线让人一头雾水。但其实,复杂的硬件产品往往由一个个“标准模块”组合而成。掌握这些模块,你就拿到了理解硬件设计的钥匙。
今天,我们就来深入拆解7个在单片机、电源、物联网等场景中极为常见的基础电路。理解了它们,你不仅能看懂别人的设计,更能自己动手搭建可靠的系统。
1. 按键电路:消除抖动的智慧

图1:带滤波与ESD保护的按键电路
为什么需要它?
你以为按键就是简单的“按下导通,松开断开”吗?在微观层面,机械触点闭合或断开的瞬间会产生多次弹跳,即“抖动”,这会给单片机输入一堆杂乱的脉冲信号。此外,人体静电也可能通过按键引入,威胁芯片安全。
它是如何工作的?
- R1 (上拉电阻):为
KEY_IO 引脚提供默认的高电平。当按键未按下时,此电阻确保 KEY_IO 处于确定状态,防止引脚悬空。
- SW2 (按键):按下时,将
KEY_IO 拉到低电平(GND)。
- C1 (滤波电容):这是消除抖动的核心元件。它像一个微型蓄水池,能吸收按键瞬间产生的高频毛刺,使
KEY_IO 上的电平变化变得平缓、干净。
- R2 (限流电阻):保护单片机的IO口。在异常情况(如电容短路)下,它能限制流入IO口的电流,防止损坏。
- D1 (ESD保护二极管):充当静电“泄放通道”。当人体静电通过按键导入时,D1会迅速将其导向地线,保护后级芯片。
2. 外部信号输入电路:为信号加上“安检门”

图2:外部信号输入保护电路
为什么需要它?
这个电路结构与按键电路高度相似,因为它们解决的是同一类问题:如何安全、可靠地从外部(如另一块板卡、传感器)接收一个数字信号。
电路功能解析
- R3 (上拉/下拉电阻):为输入信号提供确定的默认状态(高或低)。
- C2 (滤波电容):滤除信号线上的高频干扰噪声。
- R4 (限流电阻):防止过大的电流冲击单片机IO口。
- D2 (ESD保护二极管):防御来自外部连接器的静电放电。
注意: 电容C2在滤除噪声的同时,也会减缓信号边沿。如果 INPUT_IO 是I2C、SPI等高速信号线,这个电容可能会导致通信失败。此时应根据信号频率减小容值,或将其标注为NC(不连接)。
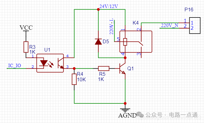
3. 光耦隔离继电器驱动:强弱电的“安全翻译官”

图3:光耦隔离继电器驱动电路
为什么需要它?
单片机工作电压通常是3.3V或5V,但却要控制220V交流负载(如电灯)。直接连接无异于“蛇吞象”。继电器(K4)是理想的开关,但其线圈需要12V/24V驱动,且通断时会产生强烈的电磁干扰。
它是如何工作的?
- U1 (光电耦合器):实现电气隔离的核心。单片机端的
IC_IO 信号驱动U1内部的LED发光,光线使另一端的光敏三极管导通。整个过程只有“光”的传递,没有“电”的直接连接,从而将脆弱的MCU电路与高压大电流的负载电路彻底隔离开。
- Q1 (三极管):作为电流放大器。光耦输出的驱动电流通常较小,不足以直接驱动继电器线圈。Q1用这个小电流控制12V/24V的大电流通路,从而可靠地吸合继电器。
- D5 (续流二极管):保护三极管的关键元件。继电器线圈是感性负载,当Q1关断时,线圈会产生一个极高的反向感应电动势。D5为此电动势提供泄放回路,防止其击穿三极管Q1。
4. 达林顿阵列驱动:集成化的“大力士”

图4:ULN2001D达林顿阵列驱动电路
为什么需要它?
当需要同时驱动多个继电器、LED灯组或小型电机时,使用分立的三极管会非常繁琐。达林顿阵列芯片(如ULN2001D)提供了高度集成的多路驱动解决方案。
它是如何工作的?
- Q2 (ULN2001D):集成了多路达林顿晶体管对。“达林顿”结构提供了极高的电流增益,可以用微弱的IO口电流控制较大的负载电流。
- COM (公共端):这是该芯片最方便的设计之一。芯片内部已经为每一路集成了类似于D5的续流二极管。你只需将
COM 引脚连接到负载电源(如5V-24V),就能自动为所有感性负载提供续流保护,无需再外接二极管。
5. 运算放大器电流采样:电路的“听诊器”

图5:运放构成的电流采样放大电路
为什么需要它?
如何知道电机、LED等负载的实时工作电流?直接测量电流不方便,但可以通过测量一个微小电压来间接计算。运放在这里扮演了“信号放大镜”的角色。
它是如何工作的?
- R16 (采样电阻):一个阻值极小的精密电阻(如0.05Ω),串联在负载的回路中。根据欧姆定律
$V = I \times R$,负载电流 $I$ 流过后会在其上产生一个微弱的压降 $V$(例如1A电流产生0.05V压降)。
- U5 (运算放大器):构成一个同相比例放大电路。它将采样电阻上的微弱电压信号进行放大,使其幅度适合单片机的ADC(模数转换器)读取。
- 放大倍数:由电阻R9和R11决定,计算公式为
$Gain = 1 + \frac{R9}{R11}$。图中 $R9 = 68k\Omega$, $R11 = 1k\Omega$,故放大倍数 $Gain = 1 + 68 = 69$。
- 输出:0.05V的采样电压被放大69倍后约为3.45V,单片机通过
AD_IO 读取此电压,即可反推出负载电流约为1A。
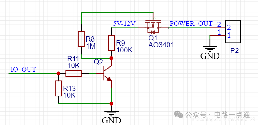
6. MOS管高侧开关:高效的“电子闸门”

图6:P-MOS管构成的高侧电源开关
为什么需要它?
用低压IO(3.3V)控制高压设备(12V)的电源通断,希望开关速度快、无噪音、体积小。继电器无法满足这些要求时,MOS管开关是更优的选择。
它是如何工作的?(高侧开关控制电源正极)
- Q1 (P-MOSFET):主开关。对于P-MOS,当栅极(G)电压低于源极(S)电压一定值时导通。
- Q2 (NPN三极管):驱动级,用于控制P-MOS的栅极电压。
- 关断状态:
IO_OUT 为低电平 -> Q2截止 -> 电阻R8将Q1栅极上拉至12V(与源极同电位)-> Q1截止 -> POWER_OUT 无输出。
- 导通状态:
IO_OUT 为高电平(3.3V/5V)-> Q2导通 -> Q2将Q1栅极下拉至接近0V -> Q1栅源极间形成足够压差(约-12V)-> Q1导通 -> POWER_OUT 输出12V。
7. 电源输入保护:系统安全的“第一道防线”

图7:电源输入端的多重保护电路
为什么需要它?
这是整个电路板的“大门”。电源入口若不安全,后续所有精密电路都将暴露在风险之下。
它是如何工作的?
- F1 (保险丝):过流保护。当后级发生短路,电流异常增大时,保险丝熔断,切断主回路,防止故障扩大。
- D3 (TVS二极管):浪涌保护。当有瞬间高压脉冲(如雷击感应、静电)从电源线窜入时,TVS管会迅速击穿导通,将能量泄放到地,钳位电压以保护后级电路。
- D10 (肖特基二极管):防反接与隔离。主要作用有二:1. 防止电源反接,若电源正负极接反,二极管反向截止,保护板子;2. 减少后级电路对前级电源的干扰。
- C24 / C6 (滤波电容):储能与去耦。
C24(大容量电解电容)像水库,提供稳定的能量储备;C6(小容量陶瓷电容)则专门滤除电源上的高频噪声。
总结
通过拆解这七个电路模块,你会发现硬件设计的精髓在于 “预见问题并针对性解决” 的逻辑。这背后离不开对计算机基础(如信号、噪声)和基础逻辑的深入理解。
- 抗干扰 -> 加电容、用光耦隔离。
- 防静电/浪涌 -> 加ESD/TVS管。
- 防过流/短路 -> 加保险丝、限流电阻。
- 保护开关管 -> 为感性负载加续流二极管。
- 测量小信号 -> 用运算放大器放大。
- 接口电平转换 -> 用三极管、MOS管、继电器充当“翻译”。
将这些模块像积木一样组合运用,你就能构建出稳定可靠的硬件系统。下次再阅读或设计电路时,不妨试着找找看,这些经典的“钥匙”都藏在哪里。
|