
2026年,全球存储行业正面临深刻的格局重塑与前所未有的机遇。巨头战略调整引发市场供需重构,AI技术迭代催生新型存储需求,商业航天爆发开辟太空存储赛道,三大趋势交织共振,推动存储产业进入全新发展周期。
01 国产DRAM出海:巨头撤离下的全球突围
目前,存储芯片厂商正集中精力生产用于GPU和AI加速器的第三代高带宽内存(HBM3E),这导致服务器DRAM产能承压。同时,谷歌、微软等公司开拓基于推理的AI服务业务,也进一步催生了服务器DRAM需求。
在此背景下,全球存储市场正经历深刻的重塑。美光甚至关停了拥有29年历史的消费级品牌英睿达。这一趋势是存储巨头向高附加值领域转型的必然选择,却意外为中国存储企业打开了全球市场的突破口。
AI驱动的供需失衡直接引发了内存价格波动。三星与SK海力士计划在2026年第一季度将服务器DRAM价格较2025年第四季度提升60%-70%,PC与智能手机DRAM也将同步涨价,传统DRAM合约价格环比涨幅预计达55%至60%。
这同样影响了戴尔等OEM厂商及众多第三方内存/SSD品牌的核心组件供应。一旦供应中断,全球消费级存储市场将面临严重“断粮”危机,而三星的市场地位将得到进一步加强。
在价格上涨与供应短缺的双重压力下,全球整机厂商开始主动拓宽供应链。例如,惠普已启动对中国内存供应商的资格审查。尽管短期内不会大规模转向中小厂商供货,但完成“资格认证”本身,就标志着中国存储企业正式进入了国际主流供应链的候选名单。
内存芯片的大宗商品属性为这一转型提供了天然优势——品牌和型号间的可替代性较强,终端消费者更关注性能稳定性与价格合理性,而非颗粒供应商的具体身份。这意味着中国存储企业可在三星、美光等巨头之外,凭借高性价比产品获得“补货”市场份额,逐步巩固全球市场地位。业内预测,市场供需失衡的局面至少将持续至2028年。中国内存出海,已成为必然趋势,也是未来的常态。
02 AI推理推动NAND需求暴涨
在DRAM供应紧张的背景下,NAND存储凭借其技术适配性,成为AI时代的核心受益领域。尤其是AI推理场景的爆发式增长,正在重构NAND市场的需求格局。AI大模型的长上下文处理、海量参数存储等需求,推动NAND从传统存储场景向AI核心基础设施升级。
英伟达的技术创新成为需求增长的关键引擎。其推出的BlueField-4 DPU可为单GPU额外提供16TB NAND上下文空间,有效解决AI运行中的记忆丢失与HBM显存容量不足问题。在新一代Rubin NVL72架构AI服务器中,4颗BlueField-4芯片统一管理内存,每块GPU配备16TB NAND专门存储AI“记忆”。仅按10万机柜测算,这一架构就将新增115.2EB的NAND需求,占2025年全球供给的12%,将极大拉动NAND市场需求。
DeepSeek开源的Engram技术则进一步拓宽了NAND的应用边界。这种“条件记忆”机制将大模型的“死记硬背”部分从神经网络计算中剥离,交由TB级静态记忆表承担,形成“MoE计算+Engram静态记忆”的全新架构。静态记忆表极有可能采用分层存储方案(DRAM+SSD冷热分层)。DeepSeek Engram技术把AI大模型的存储战场,从昂贵的HBM显存转移至性价比更高的DDR5+NVMe体系,在开源大幅降低AI模型部署成本的同时,进一步拉动了数据中心基础设施中对NAND存储的需求。
03 太空存储:商业航天催生的特种存储蓝海
商业航天的井喷式发展,正在地球之外开辟出存储行业的全新赛道。全球卫星部署进入爆发期。美国卫星工业协会数据显示,2010-2020年在轨卫星数量从958颗增至3371颗,预计2030年在轨卫星将突破10万颗。
东吴证券指出,展望2026年,商业航天行业将迎来多重催化,特别是多枚可回收/大载量的商业火箭密集首飞,火箭运力将有望迎来显著提升,从而打通此前卫星通信发展的堵点。我国低轨卫星互联网从2025年下半年已进入批量发射建设阶段,2026年有望迎来更大批量发射。
与此同时,美国联邦通信委员会批准SpaceX增加部署运营7500颗第二代星链卫星,全球获批在轨运行的二代卫星总数超1.5万颗。
伴随卫星数量的指数级增长,商业航天井喷式发展,直接拉动了对宇航级特种存储芯片的需求。此类芯片需通过严苛的宇航认证体系,方可保障在太空极端环境下的长期稳定运行。
海量卫星组网升空,早已突破“信号中转站”的传统定位,进化为集数据采集、运算处理于一体的智能平台。地球观测卫星每日产生大量遥感数据,通信卫星需承载与日俱增的高通量通信流量,新一代卫星更被赋予在轨AI处理能力。那么,太空数据该如何安全存储?
太空堪称存储设备的“终极试炼场”。高能粒子辐射、-55℃至125℃的宽温剧变、微重力环境下的散热难题,以及航天器发射与对接过程中的剧烈振动冲击,共同构成了对存储芯片的致命考验。
空间站的存储设备面临的挑战更为严峻,不仅要耐受上述极端环境,更需满足长期在轨运行的高可靠性要求。高能粒子可穿透设备封装,直接损伤芯片晶体管结构;极端温差会导致材料热胀冷缩、电子元件寿命锐减;微重力环境削弱散热效率;频繁振动则对设备机械结构的稳定性提出严苛标准。
为攻克上述技术难关,芯片制造商需突破三大核心技术壁垒:
第一、抗辐射加固技术。 通过特种材料封装、冗余电路设计、SOI(绝缘体上硅)抗辐射工艺等多重手段,将辐射引发的错误率降至航天级标准。例如采用“三模冗余”架构,让三组独立电路同步运行,即便单组电路受损,系统亦可通过冗余校验恢复正确数据。
第二、宽温适应性优化。 选用耐高低温的特种封装材料,在芯片内部集成温度传感器与动态调节电路,实现极端温度下的自适应稳定运行。部分高端产品更搭载微型热管主动散热系统,精准调控芯片工作温度。
第三、机械结构强化。 采用金属加固外壳与减震支架,搭配防松脱锁紧结构,抵御发射与对接阶段的剧烈振动;优化内部元件布局,将主控芯片等核心部件置于低振动区域,并通过灌封胶固定,杜绝微重力环境下的元件移位。
一款合格的太空级存储设备,必须历经“全维度极限测试”的严苛洗礼。辐射测试:在粒子加速器中模拟太空辐射环境;温度循环测试:在-55℃至125℃区间反复切换;振动冲击测试:通过振动台复现航天器发射、对接时的力学环境;寿命测试:开展数月乃至数年的连续读写测试。唯有通过所有测试的产品,才能斩获进入太空的“通行证”。

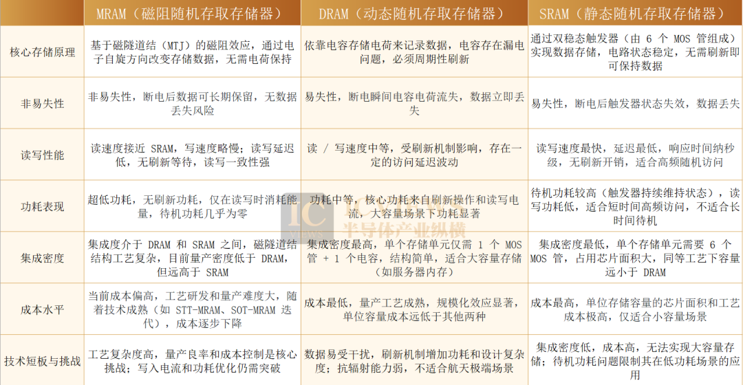
在众多候选技术中,磁阻随机存取存储器(MRAM)凭借卓越性能脱颖而出,成为太空存储领域的潜力新星。MRAM对太空辐射引发的单粒子翻转效应具备天然免疫力,拥有近乎永久的使用寿命;同时兼具对称读写速度与超低运行功耗,相较于同密度DRAM,实现了“速度更快、功耗更低”的双重突破,完美适配长距离太空飞行的能源约束需求。
此外,存储芯片巨头美光科技也推出了首款通过航天级验证、具备抗辐射能力的SLC NAND闪存。该芯片单颗容量达256Gb,为目前市面上密度最高的太空用NAND产品,通过了包括耐温老化、总电离剂量与单粒子效应等关键验证测试。
2026年的存储行业,机遇与挑战并存。国产DRAM企业在全球供应链重构中寻求突围,NAND存储在AI推理爆发中实现价值跃升,太空存储则在商业航天浪潮中开辟全新赛道。这三大风口不仅重塑着存储行业的市场格局,更支撑着数字经济、人工智能、航空航天等前沿领域的发展。随着技术创新的持续推进与应用场景的不断拓展,存储行业正迎来新一轮黄金发展期。想了解更多前沿技术动态与深度分析,欢迎持续关注云栈社区的更新。