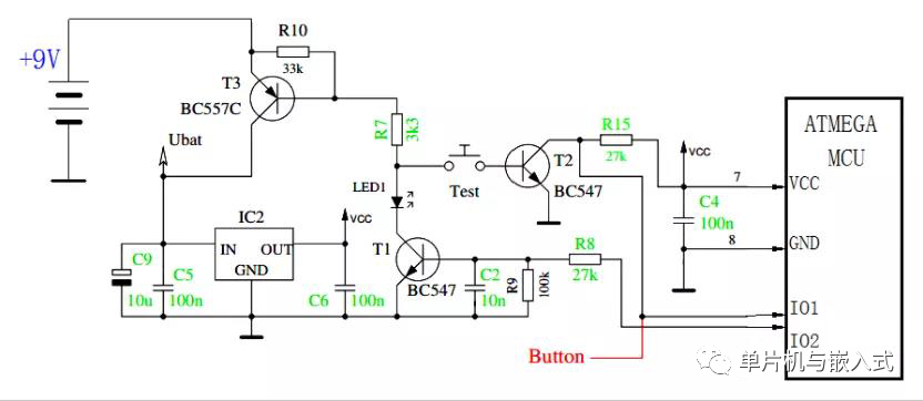
电路的原理图如下图所示。

在电路上电前,开关“TEST”处于断开状态,单片机也未通过VCC加电。此时,三极管T1的基极通过电阻R9(100kΩ)接地,处于截止状态。T3的基极电阻R7所连接的Test点和T1都处于截止状态,因此T3也处于截止状态。
如此一来,+9V电源被T3隔离,未能加载到稳压芯片IC2上,IC2的输出端VCC保持低电平。

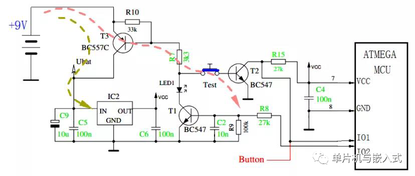
当我们按下“TEST”按钮启动电路时,T3的基极会通过R7、Test点以及T2的b-e结接地,这促使T3导通。此时,+9V电源得以通过T3加载到稳压芯片IC2上,IC2输出VCC为单片机供电。
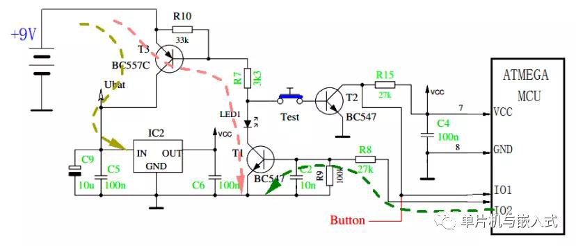
单片机开始工作后,会通过IO2引脚输出高电平,该信号通过电阻R8使T1导通。此时即使松开Test按钮,T3的基极电流通路依然可以通过R7、LED1以及已导通的T1到地,从而实现了电源的自锁保持功能。


后续,单片机软件可以控制IO2端口重新变为低电平,从而使T1截止,进而导致T3截止,切断主电源。
此外,单片机可以通过IO1端口读取T2的开关状态,以此判断用户是否按动了功能键。在检测到用户按下Test键后,可以等待用户释放按键,再将IO2置为低电平关机。
这种设计也允许软件实现自动延迟掉电功能,从而有效降低设备在待机时的功耗。理解这类电路的设计思想,对于掌握数字电路与计算机体系结构中的逻辑控制与电源管理至关重要。
想要探讨更多关于嵌入式设计与电路原理的细节,欢迎访问云栈社区,与广大开发者一起交流学习。
|