基于早期笔记,由 AI 模型辅助重构,旨在深入剖析思科应用中心基础设施 (ACI) 中的核心策略控制组件 —— Contract。

🎯 一句话理解:Contract 是 ACI 中控制“谁能访问谁”的安全策略,就像大楼的门禁系统——它定义了哪些人(EPG)可以通过哪些门(Filter)访问哪些区域。
📍 知识导航图

一、Contract 的基本构成
1.1 三层结构模型
| 层级 |
组件 |
作用 |
类比 |
| 容器层 |
Contract |
策略的逻辑容器,定义作用范围 |
门禁策略文件 |
| 规则集层 |
Subject |
Filter 的集合,支持方向控制 |
策略章节 |
| 规则层 |
Filter |
具体的协议匹配条件 |
具体的放行/拒绝规则 |
1.2 Scope(作用范围)
作用范围定义了 Contract 生效的边界,遵循从紧到松的原则:
作用范围从小到大:
┌─────────────────────────────────────────────────────────┐
│ Global (跨 Tenant) │
│ ┌───────────────────────────────────────────────────┐ │
│ │ Tenant │ │
│ │ ┌─────────────────────────────────────────────┐ │ │
│ │ │ VRF │ │ │
│ │ │ ┌───────────────────────────────────────┐ │ │ │
│ │ │ │ Application Profile │ │ │ │
│ │ │ └───────────────────────────────────────┘ │ │ │
│ │ └─────────────────────────────────────────────┘ │ │
│ └───────────────────────────────────────────────────┘ │
└─────────────────────────────────────────────────────────┘
1.3 Subject 配置选项
| 选项 |
说明 |
| Apply Both Directions |
双向应用规则(推荐配置) |
| Reverse Filter Ports |
反向流量时自动交换源/目的端口 |
| Subject Labels |
用于策略分组和管理 |
1.4 Filter 详解
Filter 是构成策略的最细粒度规则,决定了流量的具体命运。

二、Contract 类型全解析
2.1 类型对比总览
| 类型 |
作用域 |
优先级 |
主要用途 |
推荐度 |
| Standard |
灵活 |
普通 |
常规 EPG 间通信 |
⭐⭐⭐⭐⭐ |
| vzTaboo |
EPG |
5 (最高) |
黑名单优先拒绝 |
⭐⭐ |
| vzAny |
VRF |
- |
VRF 级别统一策略 |
⭐⭐⭐⭐ |
| vzCPIf |
跨 Tenant |
- |
共享服务 |
⭐⭐⭐⭐ |
| vzOOBBrCP |
管理域 |
- |
OOB 管理访问 |
⭐⭐⭐ |
2.2 vzTaboo(黑名单 Contract)
vzTaboo 拥有最高优先级 (black_list=5),用于实现“先拒绝,后放行”的黑名单逻辑。
优先级:black_list(5) —— 最高优先级
┌─────────────────────────────────────────────────┐
│ 流量处理顺序 │
│ │
│ 流量 ──▶ [vzTaboo 检查] ──▶ [Standard 检查] │
│ │ │ │
│ 匹配 Deny 匹配 Permit │
│ │ │ │
│ ▼ ▼ │
│ 丢弃 ✗ 放行 ✓ │
└─────────────────────────────────────────────────┘
⚠️ 实践建议:vzTaboo 配置复杂且容易引起理解混乱,不推荐使用。
替代方案:
- • Standard Contract 的
Filter: Deny(更灵活可控)
- • Contract Exception / Filter Exception(意图更直接)
2.3 vzAny(VRF 级别 Contract)
vzAny 允许将一个 Contract 快速应用到整个 VRF 下的所有 EPG,简化批量策略管理。
┌─────────────────────────────────────────────────┐
│ VRF │
│ ┌─────────────────────────────────────────┐ │
│ │ vzAny │ │
│ │ ┌─────┐ ┌─────┐ ┌─────┐ ┌─────┐ │ │
│ │ │EPG1 │ │EPG2 │ │EPG3 │ │EPG4 │ │ │
│ │ └─────┘ └─────┘ └─────┘ └─────┘ │ │
│ │ 统一应用 Contract │ │
│ └─────────────────────────────────────────┘ │
└─────────────────────────────────────────────────┘
关键限制与注意事项:
| 场景 |
限制 |
| Shared Service |
vzAny 只能作为 Consumer |
| Scope 为 Tenant/Global |
可能导致意外流量被放行 |
| L3out 场景 |
EPG→L3out 可通,即使 L3out 未配置 contract |
💡 LAB 经验:在 VRF 中只添加 vzAny 作为 consumer;当特定流量有问题时,再手动给对应的 EPG 添加 provider contract。这是一种“先通后控”的调试思路。
2.4 vzCPIf(跨 Tenant 共享服务)
vzCPIf 用于实现跨租户的服务共享,例如让多个业务部门访问公共的打印或OA服务。
┌────────────────┐ ┌────────────────┐
│ Tenant A │ │ Tenant B │
│ (Provider) │ │ (Consumer) │
│ │ │ │
│ ┌──────────┐ │ │ ┌──────────┐ │
│ │ 共享服务 │ │◀─────────│ │ 业务EPG │ │
│ │ OA/打印机 │ │ Contract │ │ │ │
│ └──────────┘ │ Interface │ └──────────┘ │
│ │ │ │
│ Export │ │ Add Consumed │
│ Contract ────────────────▶ Contract IF │
└────────────────┘ └────────────────┘
⚠️ 冲突规则:如果一个 Contract 已经被用作 vzAny 的 provider,则不能再用于 shared service(vzCPIf),配置时需注意规避。
2.5 Unenforced Policy
这是一种特殊的 VRF 级别策略模式,旨在简化初始部署。
| 特性 |
说明 |
| 效果 |
VRF 内所有 EPG 默认互通 |
| 优势 |
无需为内部互访添加 CAM rules,节省硬件表项 |
| 注意 |
作为 shared service 对外提供服务时,仍需要配置 contract(这会影响到路由表的生成) |
三、Contract 部署机制
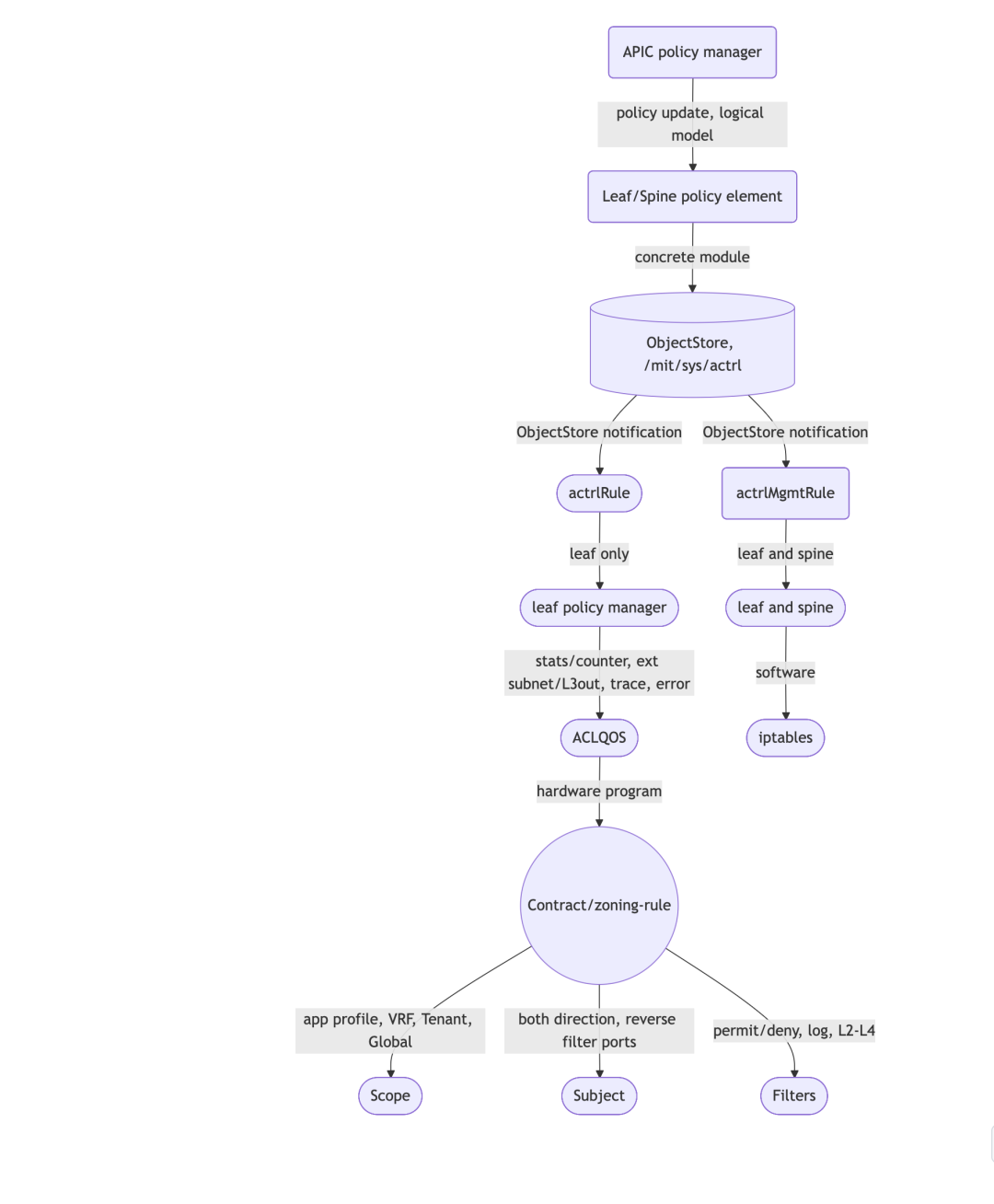
理解 Contract 从配置到生效的部署机制,是进行高级排错的基础。
3.1 部署流程

3.2 部署位置对比
不同类型的规则,其生效位置和实现方式也不同。
| 规则类型 |
部署位置 |
实现方式 |
路径 |
| actrlRule |
Leaf only |
Hardware/TCAM |
/mit/sys/actrl/ |
| actrlMgmtRule |
All Leaf & Spine |
Software/iptables |
/mit/sys/actrl/ |
| Taboo |
Leaf/Spine |
取决于 mgmt EPG |
- |
3.3 OOB/INB 管理流量特殊处理
带外(OOB)和带内(INB)管理流量因其目的地是交换机本身的管理接口(CPU),其处理路径与普通数据流量截然不同。
OOB & INB 流量路径:
┌─────────────────────────────────────────────────────────────────┐
│ │
│ 流量 ──▶ Supervisor/CPU ──▶ iptables 处理 │
│ │
│ 特点: │
│ • dPcTag = any (不关心目的 EPG) │
│ • scopeId 只有 oob & inb 两个 VRF │
│ │
└─────────────────────────────────────────────────────────────────┘

OOB 关键配置路径验证:
| 检查项 |
命令/路径 |
| Prefix 状态 |
cat /mit/sys/ctx-[vxlan-2555904]/pfx-[0.0.0.0--0]/summary |
| FIB 验证 |
cat /proc/net/fib_trie (Id 251) |
| MgmtRule 状态 |
cat /mit/sys/actrl/scope-2555904/mr-2555904-s-16386-d-any-f-13/summary |
四、Contract MO 与 CLI 速查
4.1 核心 MO 关系图
通过管理对象(MO)的关系视图,可以更清晰地理解 Contract 在 ACI 对象模型中的位置和关联。

4.2 常用验证命令
掌握关键 MO 是进行 API 级排错和自动化的前提。
| 验证目的 |
MO/命令 |
| EPG 是否部署到节点 |
fvEpP (Endpoint Profile) |
| Zoning Rule 状态 |
actrlRule |
| Contract 部署情况 |
vzCollectionDef |
| EPG attach 确认 |
vzConsDef |
4.3 Leaf 常用 CLI
以下命令帮助你在 Leaf 交换机上快速验证 Contract 部署机制的实际状态。
# 查看 zoning rules
show zoning-rule
# 查看特定 VRF 的 rules
show zoning-rule scope <vrf-id>
# 查看 contract 统计
show system internal policy-mgr stats
# 验证 TCAM 条目
show platform internal hal l3 sobjects
五、实践经验与避坑指南
5.1 常见问题速查表
| 问题现象 |
可能原因 |
排查方向 |
| EPG 间不通 |
Contract 未正确配置 |
检查 fvRsCons/fvRsProv 关联 |
| Shared Service 失败 |
vzAny 被错误地用作 provider |
确认 vzAny 在共享服务中仅作为 consumer |
| 意外流量放行 |
vzAny 结合了过宽的 Scope(如 Tenant/Global) |
收窄 Contract 的 Scope 范围 |
| OOB 无法访问 |
MgmtRule 操作状态 (operSt) 异常 |
检查 actrlMgmtRule 对象状态 |
5.2 最佳实践清单
- • ✅ 优先使用 Standard Contract,逻辑清晰,避免使用容易引发困惑的 vzTaboo。
- • ✅ vzAny 仅作为 Consumer 使用,尤其在 Shared Service 场景下。
- • ✅ Shared Service 配置前,确认目标 Contract 未被本 VRF 的 vzAny 占用。
- • ✅ Scope 选择遵循最小权限原则,从 Application Profile 或 VRF 开始,谨慎使用 Tenant 和 Global Scope。
- • ✅ 定期检查
zoning-rule 部署状态,确保策略已正确下发到硬件。
📝 知识检验
问题:在 ACI 中配置跨 Tenant 的共享服务时,以下哪个说法是正确的?
A. vzAny 可以同时作为 Provider 和 Consumer
B. 如果 Contract 已用于 vzAny 的 provider,仍可用于 shared service
C. vzCPIf 需要在 Provider Tenant 导出 Contract,Consumer Tenant 添加 Contract Interface
D. Unenforced Policy 下无需任何 Contract 即可实现跨 Tenant 通信
答案:C
解析:
- • A 错误:vzAny 作为 shared service 时只能作为 Consumer。
- • B 错误:Contract 如果已用于 vzAny provider,则不能再用于 shared service,二者冲突。
- • C 正确:这是配置 vzCPIf(跨租户合同接口)的标准操作流程。
- • D 错误:即使 VRF 内启用了 Unenforced Policy,跨 Tenant 通信也必须通过显式配置的 Contract Interface 来实现。
🚀 下一步学习建议
- 动手实验:在 LAB 环境中实际配置 Standard、vzAny、vzCPIf 等各类 Contract,并使用
show zoning-rule 命令观察其规则生成和优先级的变化。
- 深入 MO:利用 APIC 的 API Inspector 工具,追踪一次 Contract 配置从 GUI 点击到后台 MO 创建的完整链条,深化对 ACI 对象模型的理解。
- 故障排查:模拟 Contract 配置错误(如忘记关联、Scope 过宽)导致的网络不通场景,练习使用 CLI 和 MO 查询命令定位问题根因。
- 进阶主题:研究 Contract 如何与 L3out(外部网络连接)、Service Graph(服务链)等高级功能进行联动配置,构建更复杂的策略模型。
📌 记住:Contract 是 ACI 以应用为中心的安全模型的核心。透彻理解其层级结构(Contract → Subject → Filter)和底层部署机制(APIC → ObjectStore → TCAM/iptables),是掌握 ACI 策略控制精髓、高效运维数据中心网络的关键。如果你想就网络策略或系统架构进行更深入的探讨,可以访问云栈社区与更多技术同仁交流。