

在上一篇“LM358经典应用电路原理解析(上)”中,我们学习了LM358的基础原理与几个入门电路。本文将继续深入,解析更多经典的中级应用电路。理解这些电路前,请务必重温两个核心概念:虚短与虚断。
虚短 (Virtual Short):在负反馈电路中,运放的同相输入端(+)和反相输入端(-)的电压近似相等。
虚断 (Virtual Open):运放的输入阻抗极高,因此可以认为流入其两个输入端的电流为零。
掌握了这两点,我们就能拨开复杂模拟电路的神秘面纱,直击其工作原理。
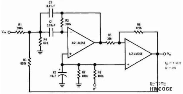
07 带通有源滤波器

电路功能:
这是一个高Q值(高品质因数)的带通滤波器。它只允许一个非常窄的频率范围(中心频率fo=1kHz)的信号通过,并对其进行放大,而其他频率的信号则会被急剧衰减。高Q值意味着它的频率选择性非常好。
工作原理:
这个电路采用了两级运放结构,是一种被称为“状态变量”或“多重反馈”的复杂滤波器拓扑。
- 第一级运放: 构成了电路的核心滤波部分。输入信号通过R1进入,而C1、C2、R2、R3、R4等元件形成了一个复杂的多路反馈网络。这个网络巧妙地结合了积分和微分特性,同时产生了低通、高通和带通的响应。
- 第二级运放: 构成一个反相放大器。它将第一级产生的滤波信号进行进一步放大,增益由
R6/R5决定。
- 协同工作: 整个电路通过精密的反馈设计,使得在中心频率
fo处,信号能够同相叠加并被放大;而在偏离中心频率时,信号会因相移而相互抵消,从而被衰减。最终,只有中心频率1kHz附近的信号能从Vo端输出。
08 灯驱动程序(大电流驱动)

电路功能:
这是一个大电流驱动电路,用于通过运放控制一个需要大电流(如600mA)的负载(如灯泡)。LM358本身只能输出几十毫安的电流,不足以直接驱动。
工作原理:
这个电路的核心是用三极管来扩大运放的电流输出能力,是典型的“小信号控制大功率”思路。
- 运放作为“大脑”: 运放仍然配置成电压跟随器或放大器,根据输入信号产生一个控制电压。
- 三极管作为“肌肉”: 运放的输出端连接到NPN型功率三极管的基极(Base)。运放输出的小电流(图示
30mA)作为三极管的基极电流。
- 电流放大: 三极管具有电流放大作用,其集电极(Collector)电流是基极电流的β倍(β是三极管的电流放大系数)。图示
β≥20,所以30mA * 20 = 600mA,三极管可以输出高达600mA的电流来点亮灯泡。
通过控制运放的输入,就可以间接、精确地控制流过灯泡的大电流,实现例如调光等功能。
09 电流监测器

电路功能:
这是一个高边电流检测电路。它用于测量流过负载RL的电流IL,并将其转换成一个与之成正比的、方便测量的电压信号Vo。
工作原理:
- 采样电阻: R1是一个小阻值的采样电阻(或叫分流电阻),串联在主电流回路中。当电流
IL流过时,会在R1两端产生一个微小的压降 V_R1 = IL * R1。
- 差分放大: 运放和外围的R2、R3以及三极管构成了一个差分放大器。它专门放大R1两端的这个微小电压差。
- 负反馈稳定: 运放通过驱动三极管,调节流过R3的电流,最终使得其反相输入端(-)的电压等于同相输入端(+)的电压(“虚短”)。
- 线性输出: 经过电路的精密配置,最终输出的电压
Vo与被测电流IL成一个精确的线性关系。根据图示公式 Vo = 1V * (IL / 1A),这意味着当电流IL为1A时,输出电压Vo正好是1V;当IL为0.5A时,Vo就是0.5V。这样,我们通过测量Vo的电压值,就能直接知道IL的电流大小。
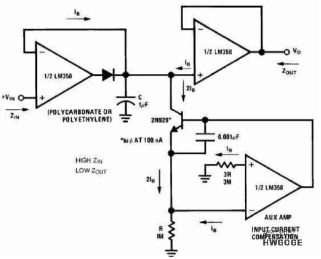
10 低漂移峰值检测器

电路功能:
这是一个高精度峰值保持电路。它能捕捉并“记住”一个随时间变化的输入信号Vin所达到的最高电压值。
工作原理:
- 第一级运放(充电缓冲): 当
Vin电压上升时,第一级运放作为电压跟随器,其输出会跟随Vin上升,并通过二极管给电容C充电。
- 电容(记忆元件): 电容
C用于存储捕捉到的峰值电压。
- 二极管(单向阀): 当
Vin电压开始下降时,二极管反向截止,防止电容C通过第一级运放的输出端放电,从而将峰值电压“锁”在电容上。
- 第二级运放(输出缓冲): 第二级运放也是一个电压跟随器。由于运放的输入阻抗极高(“虚断”),它在读取电容
C上的电压时,几乎不消耗电荷,从而可以长时间保持峰值电压。同时,它提供一个低阻抗的输出Vo。
- 第三级运放(补偿电路): 这是个高级设计。它用于补偿由运放输入偏置电流引起的微小误差,防止电容上的电压缓慢漂移,进一步提高了电路的精度和保持时间。
11 电压跟随器

电路功能:
这是运算放大器最基础的应用之一,也叫单位增益缓冲器。它的作用是让输出电压Vo精确地等于输入电压Vin。
工作原理:
- 电路将运放的输出端直接连接到其反相输入端(-)。
- 根据“虚短”原则,反相输入端(-)的电压
V-约等于同相输入端(+)的电压V+。
- 因为
V+ = Vin,而V- = Vo,所以Vo ≈ Vin。
它的主要价值在于阻抗变换:输入阻抗极高(不从信号源索取电流),输出阻抗极低(能驱动较重的负载),非常适合用作隔离前后级电路的缓冲器。
12 功率放大器外围电路

电路功能:
这是一个反相放大电路,用于将输入信号Vin进行放大。
工作原理:
- 这是一个标准的反相放大器结构。同相输入端(+)通过R2接地。
- 根据“虚短”原则,反相输入端(-)的电压也近似为
0V(这个点被称为“虚地”)。
- 输入电流
I_in = Vin / R3。
- 由于“虚断”,这个电流几乎全部流过反馈电阻R1,在R1上产生的压降为
V_R1 = I_in * R1。
- 输出电压
Vo = -V_R1 = -(Vin / R3) * R1。
- 所以放大倍数
Av = Vo / Vin = -R1 / R3。
根据图示数值,Av = -910k / 91k = -10。负号表示输出信号与输入信号相位相反(反相180度)。
13 电压控制振荡器(VCO)

电路功能:
这是一个VCO电路,其输出方波的频率可以由一个外部控制电压Vc来调节。
工作原理:
这是一个由积分器和施密特触发器组合而成的经典振荡电路。
- 右侧运放: 构成一个施密特触发器(一个带滞回的比较器),负责产生最终的方波输出
OUTPUT 1。
- 左侧运放: 构成一个积分器。它的输入是施密特触发器的输出方波。
- 控制部分: 输入电压
Vc通过一个由三极管和电阻构成的压控电流源,来决定给积分电容充电/放电的速率。
- 振荡过程:
- 施密特触发器输出高电平,积分器开始以
Vc决定的速率对电容进行积分(电压下降)。
- 当积分器的输出电压下降到施密特触发器的下阈值时,触发器翻转,输出变为低电平。
- 积分器反向积分(电压上升)。
- 当积分器输出电压上升到施密特触发器的上阈值时,触发器再次翻转。
- 这个过程周而复始。通过改变
Vc,可以改变积分速率,从而直接控制了整个振荡的周期和频率。OUTPUT 2是积分器输出的三角波。
14 固定电流源

电路功能:
这是一个精密恒流源,能为外部电路提供一个稳定不变的电流i1和i2。
工作原理:
- 基准电压: R3和R4分压,为运放的同相输入端(+)提供一个稳定的基准电压
V+。
- 负反馈: 运放通过调节其输出来控制三极管的导通程度,使得三极管发射极的电压(即运放的反相输入端
V-)精确地等于基准电压V+(“虚短”)。
- 恒定电流: 因为三极管发射极电压被锁定为一个恒定值,所以流过发射极电阻R1的电流
i_emitter = V- / R1 也被锁定为一个恒定值。
- 电流输出: 三极管的集电极电流
i1约等于其发射极电流,因此i1也是一个恒定电流。
- 电流镜: 右侧的两个三极管和电阻R2构成一个电流镜电路,它的作用是“复制”电流
i1,产生另一个大小相等的恒定电流i2。
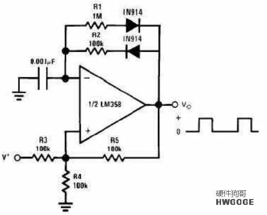
15 脉冲发生器

电路功能:
这是一个非稳态多谐振荡器,或称为方波/脉冲发生器。它能自动产生一串连续的脉冲信号。
工作原理:
- 核心结构: 与图5的方波振荡器非常相似,都是基于“施密特触发器+RC充放电”的原理。
- 正反馈(施密特): R3, R4, R5构成正反馈网络,设定了比较器的两个翻转阈值电压。
- 负反馈(RC延时): 电容
0.001μF和反馈电阻网络(R1, R2和两个二极管)构成了充放电回路。
- 非对称充放电: 这个电路的特点是使用了两个二极管。
- 当运放输出高电平时,电容通过R1和上面的二极管充电。
- 当运放输出低电平时,电容通过R2和下面的二极管放电。
- 占空比可调: 由于R1(
1MΩ)和R2(100kΩ)的阻值不同,充电和放电的时间常数也不同,导致输出的方波不再是占空比50%的对称方波,而是一个高电平时间和低电平时间不相等的脉冲。
16 交流耦合反相放大器

电路功能:
这是一个只放大交流信号的反相放大器。它会滤除输入信号中的直流成分。
工作原理:
- 核心放大器: 去掉电容看,这是一个由
Rf和输入电阻(图中未标出,但Cin之后应有电阻)构成的标准反相放大器,增益Av = -Rf / R1。
- 输入耦合电容Cin: 它的作用是“隔直通交”。对于交流信号,它呈现低阻抗,信号可以通过;对于直流信号(频率为
0),它相当于开路,将直流部分挡在外面。
- 偏置网络: R2和R3组成一个分压网络,给运放的同相端(+)提供一个稳定的直流偏置电压(通常是电源电压的一半)。根据“虚短”,反相端(-)的直流电压也会被稳定在这个偏置点。这确保了运放工作在线性区,输出的直流电位也在电源电压中间,为交流信号摆动留出最大空间。
- 输出耦合电容Co: 它再次“隔直通交”,将放大后的交流信号传递给负载
RL,同时滤除掉运放输出端的直流偏置电压。
17 交流耦合非反相放大器

电路功能:
这是一个只放大交流信号的非反相放大器。
工作原理:
- 核心放大器: 去掉电容看,这是一个由R2和R1设定增益(
Av = 1 + R2/R1)的标准非反相放大器。
- 输入耦合电容Cin: 作用同上,隔离输入信号
Vin的直流成分,只让交流信号进入运放的同相端。
- 偏置网络: R3和R5同样是分压网络,为运放的同相端(+)设定直流工作点。C2和R4(可选)用于进一步稳定这个偏置电压,滤除电源噪声。
- 输出耦合电容Co: 作用同上,将放大后的交流信号(其相位与输入相同)传递给负载
RL,并滤除直流偏置。
这种电路原理在音频前置放大器、传感器信号调理等只关心交流变化的应用中极为常见。希望这篇对LM358中级应用电路的解析,能帮助你在实际项目中更好地运用这颗经典的运放。如果想与其他开发者交流电路设计心得,欢迎来云栈社区探讨。