差分运算放大电路因其对共模信号的有效抑制和对差分信号的专注放大能力,在信号调理领域获得了广泛应用。
差分电路的电路构型

目标处理电压通常是需要采集和处理的信号,例如在电力系统中对母线电压的采集,或是对交流电压信号的采样处理。
差分同相/反相分压电阻网络的作用,是将高压信号衰减至适合运算放大器处理的电平范围。如上图所示,V1与V2两端的高电压经过分压电阻的处理,最终得到运放可以安全处理的输入电压Vin+与Vin-。
差分放大电路的核心:负反馈
要让运算放大器工作在线性放大区,必须引入负反馈。如果没有反馈(开环)或引入了正反馈,电路将转变为比较器,运放会工作在饱和区(非线性区),其输出会直接达到电源电压的幅值。
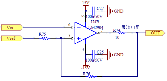
下图展示了一种带有正反馈的运放电路。此时它不再是一个放大电路,由于运放开环增益极高,这种结构构成了一个迟滞比较器,运放工作于非线性区。

下图同样是电压比较器结构。重申一遍,运放开环增益极大,在不施加负反馈的情况下,它自然工作在非线性区,常被用作电压比较器。

简单来说:反馈电阻从输出端接回到运放的反相输入端(“-”),就构成了负反馈(在输出不超出电源电压的前提下实现信号放大);若接回到同相输入端(“+”),则构成正反馈,电路功能变为电压比较器。
在实际工程中,我们通常不推荐使用通用运放充当比较器,而应选择专用的比较器芯片,如LM339、LM393等。因为比较器和运放内部的器件工作状态是针对不同应用优化的,有所区别。
比较器输出端的限流电阻(如电路图中的R74、R77)很有必要。当比较器输出电平快速跳变时,其上升或下降沿会对后级的容性负载进行充放电,这个瞬间大电流来自比较器自身。添加限流电阻可以有效防止电流冲击损坏器件。
RC滤波电路可以根据需要酌情添加,主要目的是抑制输出过冲,减少信号失真。
差分输入电压的计算
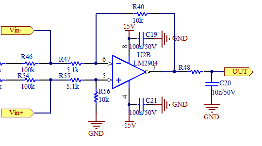
为了便于计算,我们为下图电路中的元件赋予具体阻值。差分电路的一个重要特点是其对称性,例如要求R40=R56,R47=R55,并且两个输入支路的分压电阻也相等。

那么,Vin+和Vin-的值具体该如何计算呢?
我们先用常规方法计算,再介绍一种简化的技巧。首先,利用运放的“虚短”特性,运放同相端(5脚)和反相端(6脚)的电压相等,即 V+ = V-。这里的系数6代表6个100kΩ的电阻串联。
V_+ = V_- = R_56 / (6 × R_49 + R_55 + R_56) × V_2 = 10 / 615.1 × V_2
接着,通过分压关系计算Vin+:
V_in+ = (R_55 + R_56) / (6 × R_49 + R_55 + R_56) × V_2 = 15.1 / 615.1 × V_2
同样,通过分压关系计算Vin-:
V_in- = V_- + (V_1 - V_-) × R47 / (6 × R41 + R47) = V_- + (V_1 - V_-) × 5.1 / 605.1
代入V-的表达式后:
V_in- = 10/615.1 × V_2 + (V_1 - 10/615.1 × V_2) × 5.1/605.1
最终即可求得Vin+与Vin-的差值。不过,还有一种更简洁的方法。利用“虚短”(V+ = V-)的特点,我们可以将原电路等效为下图所示的结构,将两个等电位点短接。


这样一来,计算Vin+与Vin-的差值就变得非常简单,它等同于一个由电阻R47、R55和上下两组6个100kΩ电阻构成的分压电路,计算如下:
V_in+ - V_in- = (R55 + R47) / (6×R41 + R47 + 6×R49 + R55) × (V2 - V1)
代入具体数值:
V_in+ - V_in- = 10.2 / (600 + 5.1 + 600 + 5.1) × 100 = 0.84V
因此,差分输入电压为0.84V。
差分放大倍数的计算

输出电压的计算公式推导依然基于运放的“虚短”和“虚断”特性。当满足R56=R40,R47=R55的对称条件时,差分放大倍数的计算可以简化为:
V_out = OUT = R_40/R_47 × (V_in+ - V_in-) = 10/5.1 × 0.84 = 1.65V
在实际的电路原理设计中,为了简化计算,我们经常使用这种电阻对称的电路结构。
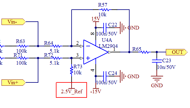
输出电压的“偏移”计算:为何以及如何实现?
为什么需要对输出电压进行偏移?这是因为当处理的信号包含负电压时,后级的ADC采样芯片或MCU的ADC引脚往往不支持负电压采样。此时,就必须通过电路将整个输出信号向上“平移”,使其始终为正值。
偏移电路如下图所示。它在原来同相端电阻接地(GND)的位置,接入了一个参考电压,通常称为偏移电压(V_Ref)。那么,最终的输出表达式是什么?

运用叠加定理,可以得到输出电压的表达式:
Vout = OUT = R57/R64 × (Vin+ - Vin-) + R72/R64 × 2.5V_Ref
要得到一个简洁的偏移公式,需要保证R64=R72,R73=R57(构成对称的反馈/输入网络)。这样,最终的输出就是在原始差分放大结果的基础上,直接加上一个固定的偏移量:
Vout = OUT = R57/R64 × (Vin+ - Vin-) + 2.5V_Ref
只要根据输入信号的负向范围选择合适的偏移量(例如2.5V),就能确保输出总为正值,以适应处理器的要求。

例如,在上图电路中,输入电压V1和V2均为-100V(即V2-V1=0V,但共模电压为负),根据之前的计算,此时差分输入电压 Vin+ - Vin- = -0.84V。那么最终输出电压为:
V_out = OUT = R57/R64 × (V_in+ - V_in-) + 2.5 = 10/5.1 × (-0.84) + 2.5 = 0.85V
就这样,原本可能为负的电压被成功地偏移到了正电压范围,满足了处理器采样的要求。这种偏移电路在交流电采集、以及存在负直流电压的工业控制电路中应用非常广泛。理解这些基础的模拟电路设计与计算,是进行高质量电子工程开发的关键。如果你对更多电路设计技巧感兴趣,欢迎来云栈社区交流讨论。