运算放大器,这个模拟电路领域的“瑞士军刀”,其经典应用电路至今仍在各种电子设备中扮演着关键角色。掌握这些基础电路的分析与设计,是深入理解更复杂电子系统的基石。
有源低通滤波电路分析

上图是典型的有源滤波电路(赛伦-凯电路,是巴特沃兹电路的一种)。相比于无源滤波,有源滤波能让大于截止频率的信号衰减得更快,并且对电路中电容、电阻参数的精度要求相对宽松,设计更为灵活。
该电路的设计要点在于:在设定好合适的截止频率后,应尽可能选择阻值一致的R233和R230,以及容量一致的C50和C201。当两级RC电路的电阻、电容值分别相等时,便构成了标准的赛伦-凯电路。这种设计能在满足滤波性能的同时,减少器件种类,便于物料管理。电路中,电阻R280的作用是防止输入端悬空,避免运放输出异常。
最常用的三种二阶有源低通滤波电路特性如下:
- 巴特沃兹:通带内曲线最为平坦、平滑。
- 切比雪夫:在截止频率附近衰减迅速,但通带内存在纹波。
- 贝塞尔(椭圆):相移与频率成正比,群延时基本恒定,常用于需要保形的信号处理。
其中,巴特沃兹滤波器中应用最广的便是赛伦-凯电路。分析一个滤波器,核心在于明确其截止频率,或者写出其传递函数与频率响应。如果该滤波器兼具放大功能,还需清楚其增益大小。

当两级RC电路的电阻、电容值相等时,即构成赛伦-凯电路。它在二阶有源电路中引入了负反馈,旨在使输出电压在高频段快速下降。该电路的通带放大倍数与一阶低通滤波电路相同,为 1 + Rf / R1。下图展示了二阶Sallen-Key低通滤波器的通用模型及其振幅响应。


该滤波器的截止频率计算公式为:

注:公式中m的单位为欧姆(Ω),n的单位为微法(uF)。

根据上图中的具体参数(m=2490Ω, n=0.1uF),可以计算出该电路的截止频率:

运放在电压比较器中的应用

电压比较
上图是一个经典的信号转换电路,常用于交流信号测频。它通过比较器LM393,将输入的交流信号转换为同频率的方波信号(存在反相,可通过软件处理修正)。这个电路本质上是过零比较器与深度放大电路的结合。
输出信号被放大了 (1 + R292 / R273) 倍,放大倍数越高,生成的方波上升沿就越陡峭。此外,电阻R275的阻值至关重要,它直接决定了方波信号的上升速度。
恒流源电路的设计

如图所示,恒流原理分析如下:
- U5B(下边的运放)接成电压跟随器,因此
V1 = V4。
- 根据运放U4A(上边的运放)的“虚短”原理,有
V3 = V5。
- 由电路可知:
V5 = (Vref - V4) * R20 / (R20 + R21) + V4
V3 = (V2 - 0) * R19 / (R18 + R19) + 0

将上述等式联立运算,并结合 V1 = V4 和 V3 = V5,可得:

当参考电压 Vref 固定为1.8V,电阻 R30 为3.6kΩ时,流经R30的电流 I = Vref / R30 = 0.5mA,实现恒定输出。
设计其他电流值的恒流源,基本思路相同:所有电阻需采用高精度电阻且阻值匹配,输出电流即为参考电压(最好由专用基准电压芯片提供)除以设定电阻的阻值。理解这些电路设计原理有助于构建更稳固的知识体系。
在实际应用中,为了保护恒流源电路,通常会在输出端串联一个二极管和一只电阻。这样做一是防止外界干扰侵入损坏恒流源,二是当外部负载短路时,能有效保护恒流源电路本身。

在整流电路中的应用

整流电路
上述电路实现了一种整流功能,它将输入特定频率的脉冲信号整流成稳定的直流电平电压,再用这个直流电压去控制4-20mA电流输出电路的电流大小。该电路实现的功能类似于某些具有DAC(数模转换)功能的接口模块。
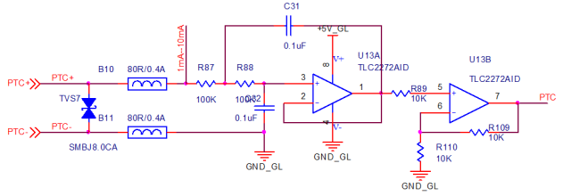
热电阻测量电路

热电阻测量电路
上图是测量热电阻或热电偶的典型电路。其测量思路是:将一个1-10mA的恒流源施加于传感器负载,负载上会产生相应的压降。将此电压进行有源滤波处理,然后根据需要进行放大或衰减调整,最后送入ADC接口进行模数转换。
应用此电路时,需注意在输入端施加保护,例如并联TVS管。但要注意TVS管的结电容可能对测量精度产生影响。在一些成本敏感的应用场合,上述电路可以简化为下图形式。

电压跟随器
在运放的各种应用中,电压跟随器(增益为1的同相放大器)非常常见。它的两大优势是:第一,隔离作用,减小后级负载对前级信号源的影响;第二,提高带载能力,为高阻抗信号源提供一个低阻抗输出。

上图正是利用运放实现了高性能的电阻分压功能。先用电阻分压网络获得目标电压,再用电压跟随器对这个电压进行缓冲和跟随,从而大幅提升其输出电流能力,避免后级电路直接影响分压点的电压。
单电源运放的应用
在实际使用中,为了保持运放良好的频率特性,通常推荐采用双电源供电。但很多时候系统只提供单电源,通过适当的电路设计,运放也能正常工作。
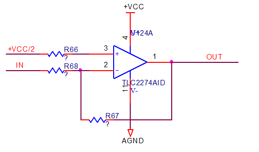
首先,我们可以利用运放电压跟随器,产生一个精确、低阻抗的 VCC/2 虚地电压,电路如下:

当然,在要求不高的场合,也可以直接用电阻分压得到 +VCC/2。但电阻分压的动态响应速度慢,带载能力弱,需谨慎使用。
获得稳定的 +VCC/2 参考点后,就可以用单电源实现信号放大功能,如下图所示:

该电路中,为了保持输入端直流平衡,应满足 R66 = R67 // R68。电路的信号输出增益为 G = -R67 / R68。
具体应用实例如下图所示:运放采用单 +5V_AD 供电。AD芯片的基准电压3.3V由基准电压芯片REF3033产生,此3.3V再经电阻分压和运放跟随,得到精密的1.65V偏置电压,提供给运放的同相输入端。

附:运放的应用要点与注意事项





掌握运算放大器这些经典而实用的电路,就如同掌握了构建复杂电子系统的积木。希望本文的分析能为你带来启发。欢迎在云栈社区继续交流更多硬件设计经验。