电流检测电路在多种电子系统中扮演着关键角色,其典型应用场景包括:高压短路保护、电机控制、DC/DC换流器、系统功耗管理、二次电池的电流管理以及蓄电池管理等。

在绝大多数应用中,检测电流的基本原理是通过测量串联在电流路径上的感测电阻两端的压降来实现的。

通常,所选用的感测电阻在通过目标电流时会产生数十mV至数百mV的压降。对于检测数十安培的大电流,往往需要毫欧(mΩ)级的极小阻值电阻,因此以低阻值见长的金属板型和金属箔型电阻器较为常用。而对于较小电流的检测,则可以使用数百毫欧至数欧姆的较大阻值电阻。
测量电流时,感测电阻通常有两种放置位置,这直接关系到系统功耗管理和信号完整性。
- 高侧感测:将电阻放置在电源与负载之间。
- 低侧感测:将电阻放置在负载和接地端之间。

这两种方法各有优劣。低侧感测的共模电压(即测量输入端的平均电压)接近于零,这简化了电路设计,便于器件选型,并且在处理高压或存在电压尖峰风险的系统时具有优势,因其能够抵抗高压干扰。而高侧感测的电路则需要处理较大的共模信号。
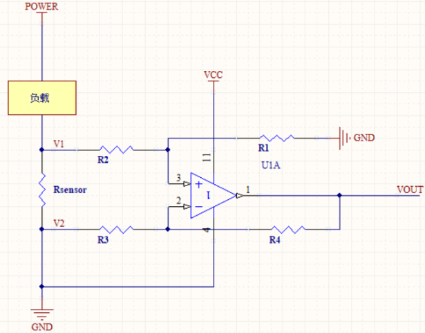
低侧电流检测

低侧检测的主要缺点在于,它会在接地路径中引入额外的阻抗(即感测电阻RSENSE)。如果系统中有其他电路以电源地为参考,而负载以感测电阻后的地为参考,就会产生“接地漂移”,可能引发问题。为了最小化此影响,所有相互关联的电路应使用同一接地参考点,并尽量减小感测电阻的阻值。
如上图所示,如果运算放大器的GND引脚以RSENSE的正端(即图中A点)为基准,那么其共模输入范围必须能够覆盖到零电压以下(GND - (RSENSE × ILOAD))。这就要求选用的运算放大器必须具备“轨到轨”输入能力或支持负压输入。
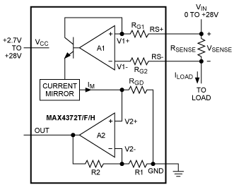
高侧电流检测

随着高精度、内置匹配电阻的差分放大器IC的普及,高侧电流检测的实现变得更为简便。这类集成电路方案有效规避了分立元件参数离散、器件数量多导致的设计复杂性。下图展示了一种典型的高侧电流检测IC应用方案:

检测电路的引出方式
要准确测量电流在电阻上产生的压降,从电阻焊盘引出电压检测线的走线方式至关重要。推荐采用下图(2)所示的方法,即从电阻器电极焊盘的内侧中心引出检测线。这是因为PCB上的铜箔走线本身也具有微小的电阻,若按图(1)从侧面引出,所测电压将包含铜箔走线的压降,导致电流检测值偏高,无法准确反映流过感测电阻的真实电流。

PCB布局参考:
一个良好的PCB布局对于保证电流检测精度同样关键,应遵循高精度模拟信号的处理原则,尽量减少噪声干扰。

|