注意,本次拆解与评论风格较为特别,大家请细心甄别,理性看待。
车载充电器虽不是什么新潮玩意儿,但这次拆的这个,价格和设计都“很有说法”,咱们一起来瞅瞅。

先看铭牌,上面赫然标着1000mAh的容量,难道里边还藏了块电池?

产品还设计了一个指示灯,充分考虑了人机交互,挺“贴心”!

拆解就从旋下这颗塑料螺丝开始。

内部居然还有保险丝?考虑得真是“周到”,保护措施“齐全”。

打开外壳,映入眼帘的是一块主板。一颗螺丝都没有,绝对的环保主义,不浪费任何资源。

主板的固定方式别出心裁,直接“挂”在上面。

就是挂在这个大柱子上,一看就很“牢靠”。

电路板的设计非常“简洁”,没有丝毫拖沓,总共就6个电子元件。

从侧面看,每个元器件都显得很“伟岸”。

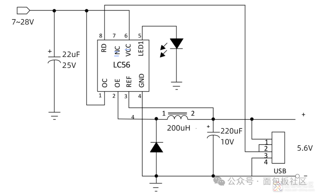
带头大哥是LC56芯片。根据资料,它输入电压范围宽至7~28V,工作频率120KHz,输出电压5.6V,输出电流高达0.6A,“绝对的”带载能力强。

这是电路板的背面,采用了大面积铜皮布线,每条线路又宽又厚,载流能力“拉满”。

板上的电感没有标注参数,我把它焊下来测量一下。

测量结果:200uH大容量,“绝对的”用料充足!

所有参数都到手了,画一下它的原理图,果真是简洁实用。

拆解完毕。这真是一款“值得拥有”,且“值得代代相传”的车载充电器。

一次简单的硬件拆解,揭示了廉价产品背后的设计逻辑。虽然用料和工艺极为精简,但核心的降压转换功能确实实现了。大家在选购时,或许可以多一份思考。如果你对这类拆解或硬件设计有更多想法,欢迎来云栈社区和我们交流。
|