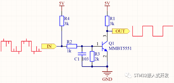
在实际应用中,仅依靠简单的RC滤波电路往往难以应对复杂电磁环境带来的干扰,无法完全保证无刷电机霍尔信号的波形质量。为了提高滤波效果,可以在RC滤波电路后级增加一个NPN三极管,利用三极管自身的响应特性来实现高质量的滤波。
三极管对输入信号有一个最小脉宽要求,通常为几十到几百纳秒。只有信号宽度大于此阈值,三极管才能正常响应并输出,而脉宽极窄的干扰毛刺则会被有效滤除。

图1:用于无刷电机霍尔信号的三极管滤波电路
在无刷电机驱动或编码器信号处理中,霍尔信号是关键的脉冲方波。原始信号通常含有大量毛刺(如图1左侧示意),这些毛刺的宽度极窄,普遍在几十纳秒级别。经过图1所示的三极管滤波电路处理后,输出波形变得干净、规整(如图1右侧示意)。
图2、图3、图4展示了实测的无刷电机霍尔信号在滤波前后的波形对比。其中,红色波形为滤波前的原始信号,蓝色波形为经过三极管滤波后的信号。可以明显看到,滤波前信号上的毛刺非常严重,而滤波后波形得到显著改善。

图2:滤波前后整体波形对比

图3:滤波前后波形局部放大对比

图4:滤波前后波形细节进一步放大
为了更直观地对比不同滤波方式的效果,图5展示了仅经过RC滤波与再经过三极管滤波后的波形。红色波形代表仅通过RC滤波的信号,蓝色波形代表通过RC滤波后再经三极管处理的信号。需要注意的是,由于红色波形存在抖动,抓取时并未与蓝色波形形成严格反相。

图5:RC滤波与增加三极管滤波后的波形对比
电路设计要点:
- 上拉电阻:由于霍尔传感器通常为开漏(OC)输出,因此必须外接上拉电阻(如图1中的R4)。
- RC滤波参数:前级的R2与C1构成低通滤波器,其截止频率
fc = 1/(2πRC)。应确保有用信号的频率低于此截止频率。
- 三极管工作状态:为使三极管可靠导通并进入饱和状态,基极驱动电流Ib通常需大于1mA。在嵌入式系统开发中,精确计算偏置电阻是关键。
- 相位处理:三极管共射放大电路会使输出信号与输入信号反相。这一特性需要在后续的单片机程序中进行取反逻辑处理。
|