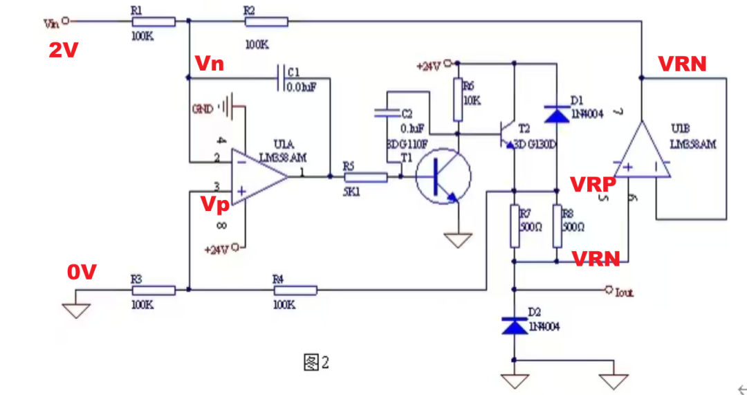
本期分享的内容,源于一道在网上看到的硬件工程师笔试题,题目如下图所示:

初看此题,感觉提问略为直接。仅凭猜测,或许就能推断出电流采样电阻是 R7 并联 R8,即 250Ω。再结合控制电压与被控电流的关系,很容易“盲猜”出最终答案:Iout = 2V / 250Ω = 8mA。事实也确实如此,输出电流就是 8mA。
对于熟悉恒流源电路的朋友来说,一眼就能认出这个拓扑——它是 Howland电流源 的一个变种。我之前也分析过几款类似的电路,例如下面这个从 4~20mA 产品上“抄”来的 Howland 恒流源:

对比之下不难发现,面试题中的电路与这个 Howland 电流源属于同一拓扑,只不过额外增加了一个三极管进行信号转换。那么,如何系统地分析它呢?我们可以遵循一个清晰、快速的思路。
首先,我们规定电路中几个关键点的电位名称。输入电压为 2V,电压跟随器 U1B 的输出跟随其同相输入端电压,我们将这两点电位都称为 VRN:

接下来,运用 叠加定理,我们可以列出以下关系:
Vn = (2V + VRN) / 2
Vp = (0V + VRP) / 2
由于电路构成负反馈,运放的“虚短”特性成立,即 Vp = Vn。因此:
(2V + VRN) / 2 = (0V + VRP) / 2
=> 2V - 0V = VRP - VRN
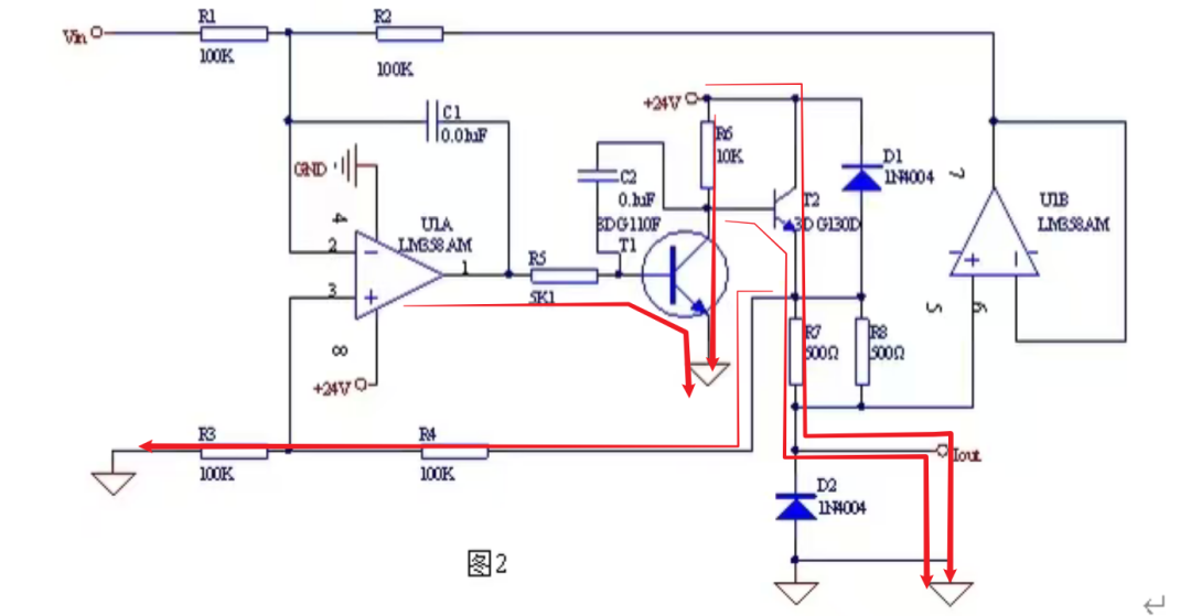
由此可知,VRP - VRN = 2V。这个 2V 的电压差正好落在电流采样电阻 R7 和 R8(并联阻值 250Ω)的两端。所以,最终流经负载的输出电流 Iout 为 2V / 250Ω = 8mA。下图清晰地展示了主要的电流流向:

那么,这个电路设计为什么要增加第一级三极管 T1 呢?回顾我之前分析过的电路,通常是运放直接驱动三极管进行扩流。加入 T1 的目的,很可能是为了规避运放 LM358 的最大输出摆幅限制。
LM358 是一款非轨到轨输入输出的运算放大器。如果采用传统的运放直驱三极管(射极跟随器)拓扑,那么最终输出的最大电压将受到限制,其值约为:24V - 1.35V - Vbe - V_检流(假设 Ib 为 50uA 时,根据手册数据)。


而在面试题电路中,通过 T1三极管进行了一级反相转换 之后,就可以巧妙地规避掉因非轨到轨输出而额外损失的约 1.35V 电压裕度问题。

同时我们也能注意到,在增加了这级反相之后,从检流电阻获取反馈信号的位置也随之改变了(相较于之前的拓扑)。这是因为反相后,如果仍按原方式取反馈,电路将变为正反馈。大家可以仔细对比下图中反馈信号的取样点,我将它们放在一起以便观察:

通过以上逐步分析,我们不仅得出了面试题的答案,更深入理解了电路每个环节的设计意图与改进思路。这种从现象到本质、从结果到原因的 逻辑推导 过程,正是硬件工程师面试中考察的关键能力之一。
希望这篇解析能为你带来启发。欢迎在 云栈社区 交流更多硬件设计的心得与问题。

|